凋亡tunel图片

tumblr.com)
图片尺寸440x330
石蜡/冰冻切片tunel凋亡(图2)
图片尺寸1027x663
肺组织细胞凋亡病理像(tunel×200)
图片尺寸3346x1073
tunel检测细胞凋亡原则及经验总结
图片尺寸1600x1200
tunel-if凋亡荧光法(图2)
图片尺寸1933x1444
tunel法检测细胞凋亡实验原理和经验总结
图片尺寸552x509
图 1 大鼠脑动脉血管平滑肌细胞凋亡的tunel染色检测
图片尺寸1890x3356
我做了tunel凋亡,但是感觉不对劲,麻烦大家帮我看看
图片尺寸760x572
谁能告诉我肝癌h22的tunel凋亡检测是什么样的,帮我看看这几张免疫组
图片尺寸824x615
各组神经细胞凋亡,tunel×400.
图片尺寸970x383
tunnel检测细胞凋亡价格_品牌:-丁香通官网
图片尺寸6673x2268
细胞凋亡研究的标准化解决方案annexin v法和tunel法作为凋亡检测的两
图片尺寸768x321
石蜡冰冻切片tunel凋亡荧光
图片尺寸655x264
原位末端凋亡检测(tunel)-【武汉巴菲尔生物】生物技术服务专家
图片尺寸2592x1728
论坛
图片尺寸1388x1040
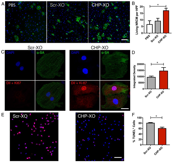
tunel染色分析小鼠心肌细胞的凋亡,fig4d不同分组间存在图片重复使用.
图片尺寸640x342
细胞凋亡
图片尺寸300x292
靶向外泌体使用心脏归巢肽对心肌梗死的作用
图片尺寸554x521
史上最全细胞凋亡检测攻略
图片尺寸439x613
细胞凋亡与检测技术
图片尺寸600x432