几何图形的定义

初中几何图形的定义性质判定
图片尺寸920x1303
平面图形定义及特点 一,三角形 二,四边形 三,梯形 四,平行四边形 五
图片尺寸496x702
常用几何图形公式表
图片尺寸544x1047
初中数学(知识锦囊)初一数学第一章立体几何图形知识大盘点#初 - 抖音
图片尺寸1290x1814
关注我持续更新小学知识 #家长收藏孩子受益 #几何图形讲解 - 抖音
图片尺寸1920x1446
1空间几何图形的结构 知识表格ppt
图片尺寸1080x810
小升初数学专项|图形与几何|易错知识汇总.#小学数学 #小升 - 抖音
图片尺寸1414x1920
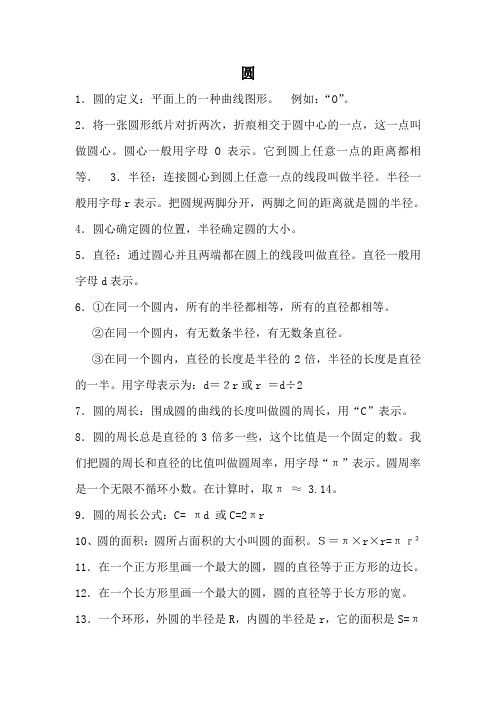
圆的定义:平面上的一种曲线图形. 例如:"o". 2.
图片尺寸496x702
7215同学们初步接触几何图形,新概念很 - 抖音
图片尺寸1414x2000
平面图形的计算公式
图片尺寸1080x810
2,立体图形的展开图 (1)定义:有些立体图形是由一些平面图形围成的,把
图片尺寸748x1105
几何图形(各种四边形)的定义性质判定
图片尺寸584x588
最新平面图形知识点归纳
图片尺寸672x761
第九章立体几何—多面体与旋转体公式
图片尺寸1000x1014
轻松搞定空间几何体的外接球与内切球.一,有关定义1.球的定 - 抖音
图片尺寸907x1304
20xx冀教版七上第二章几何图形的初步认识ppt课件ppt下载
图片尺寸800x600
中考 #初中数学 #关注我每天坚持分享知识 #几何图形 # - 抖音
图片尺寸1440x1904
人教版初中数学几何图形基础知识讲解.#初中数学#初一数学#七 - 抖音
图片尺寸1080x1828
每天学习一点点 #初中数学 #几何图形 #知识点总结 #必 - 抖音
图片尺寸889x1224
尝试制作手工作品《有趣的几何图形》大班数.
图片尺寸1080x1439