出口美国口罩标准

出口美国医用呼吸防护口罩astmf2100标准细菌过滤效率检测
图片尺寸1052x468
美国原装3mn95口罩
图片尺寸1080x1080
医用口罩出口美国有哪些要求
图片尺寸700x459
医用口罩出口美国有哪些要求
图片尺寸742x458
出口美国医用呼吸防护口罩astmf2100标准细菌过滤效率检测
图片尺寸1200x1156
出口到美国的口罩若需要销售,必须要拿到美国食品药品监督管理局(fda)
图片尺寸1080x1775
n95防灰尘高颜值抗病毒口罩碗状出口美国透气一次性熔喷布正规
图片尺寸789x789
医用防护口罩出口美国液体阻力标准
图片尺寸600x317
求合作!出口超高标准ffp3口罩欧盟ce认证!
图片尺寸1080x810
出口美标儿童折叠口罩10只 均码
图片尺寸800x800
海外侨胞关于口罩你要知道的都在这了不是所有人都要戴n95
图片尺寸640x395
出口美国可双清带fda的一次性外科医用口罩厂家现货
图片尺寸1080x1660
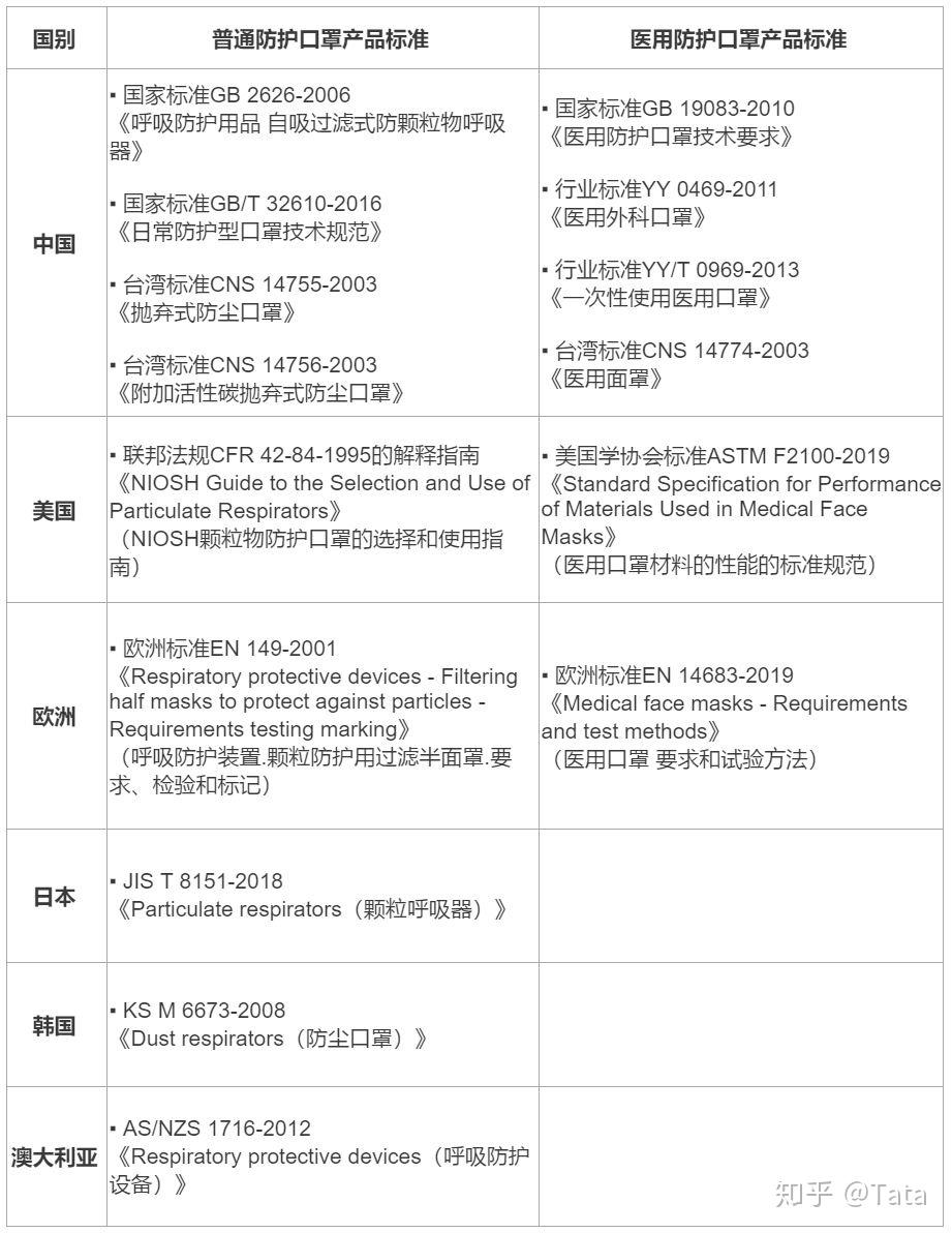
最全口罩分类总结外贸出口
图片尺寸921x1192
新纶口罩出口美国,在第一清单之首.
图片尺寸365x500
口罩出口美国niosh认证和fda注册怎么弄
图片尺寸689x355
口罩出口指南为什么有fdace认证你的货还是被扣了
图片尺寸576x578
口罩出口美国和欧盟有哪些坑
图片尺寸775x401
可出口美国的n95口罩?
图片尺寸790x918
美国终于扛不住宣布接受kn95等中国标准口罩口罩出口再迎利好
图片尺寸665x656
口罩出口美国需要的fda
图片尺寸720x941