分号算一句话吗

那么,是到分号处算一句话呢,还是到句号处才算一句话?
图片尺寸496x702
分号算不算一句话?
图片尺寸822x473
含有分号的句子1,我们要常常检讨自己,纠正自己的错误;否则,这些缺点
图片尺寸496x702
分号算一句话吗?
图片尺寸750x400
分号算不算一句话?
图片尺寸480x640
分号及其用法
图片尺寸1080x1439
复习 标点符号专项训练课件 人教新课标版答案ppt ※顿号 逗号 分号 1
图片尺寸1080x810
语文里分号算一句话吗
图片尺寸800x320
分号的基本作用汪pptppt
图片尺寸860x645![(一)逗号[用,表示]用来表示一句话中间的停顿,占一格,点在格](https://i.ecywang.com/upload/1/img1.baidu.com/it/u=1953554811,538801754&fm=253&fmt=auto&app=138&f=JPEG?w=471&h=667)
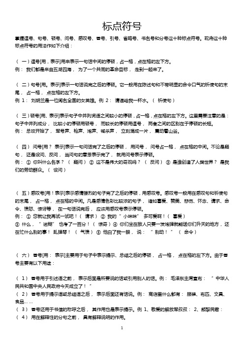
(一)逗号[用,表示]用来表示一句话中间的停顿,占一格,点在格
图片尺寸496x702
复句中表并列的分句间是不是一定要用分号?
图片尺寸496x702
教版语文四年级下册练习二 点号:(句号,问号,感叹号,逗号,顿号, 分号
图片尺寸1080x810
下面一句话中,①分号的作用是什么?②冒号的 作用是什么?
图片尺寸1080x810
分号分号是一种介于逗号和句号之间的标点符号主要用以分隔存在一定
图片尺寸800x1132
初中语文顿号逗号分号的使用
图片尺寸920x1302
分号的使用ppt
图片尺寸1080x810
分号的用法 先回来的鸟在林内不停地鸣叫,好像互相倾诉着一天的 见闻
图片尺寸500x375
句中没有逗号不能直接用分号.
图片尺寸1080x810![标点符号的用法作如下介绍: (一)逗号[用,表示]用来表示一句话中间的](https://i.ecywang.com/upload/1/img0.baidu.com/it/u=1737072494,3015801934&fm=253&fmt=auto&app=138&f=JPEG?w=496&h=702)
标点符号的用法作如下介绍: (一)逗号[用,表示]用来表示一句话中间的
图片尺寸496x702
这里分号的用法和中文太像了,果然语言是有相通之处#初中英语怎么学
图片尺寸1023x1285