分布均匀

120概率论与数理统计常见的连续型随机变量均匀分布指数分布
图片尺寸1170x680
12.均匀分布
图片尺寸531x345
均匀分布的概率密度ch24连续型随机变量及其概率密度
图片尺寸960x720
1. 均匀分布
图片尺寸1031x402
均匀分布取某一点概率统计学基石概率和概率分布
图片尺寸1080x351
1. 均匀分布
图片尺寸1019x408
数据科学分布均匀分布
图片尺寸1237x647
均匀分布
图片尺寸700x349
均匀分布
图片尺寸650x326
2. 均匀分布
图片尺寸556x379
均匀分布 定义 设连续型随机变量 x 具有概率密度 1 , a x b
图片尺寸1080x810
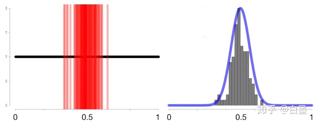
均匀分布叠加与正态分布叠加
图片尺寸459x572
均匀分布
图片尺寸1080x810
均匀分布卡方分布distributionisallyouneed这里有12种做ml不可不知的
图片尺寸640x480
均匀分布圆点
图片尺寸1024x741
在球形体积内采样均匀分布的随机点
图片尺寸320x240
均匀分布的概率密度ch24连续型随机变量及其概率密度
图片尺寸960x720
单样本的均匀分布检验
图片尺寸406x383
形状规则,分布均匀是指密度吗?
图片尺寸332x186
均匀分布rand正态分布randn二元高斯分布random的图形python实现
图片尺寸725x550