初中分班

免费文档 所有分类 初中教育 科学 2009-2010学年度九年级分班表 原
图片尺寸710x1053
文档下载 所有分类 初中教育 数学 > 九年级分班表 (2)性别 男 女 女
图片尺寸586x999
扬州市13所热门初中分班情况汇总重点班竟然都是这样进的
图片尺寸1079x2229
南宁市第一中学云亭校区(初中部)2020级初一年级分班名单
图片尺寸1000x1414
2021重庆热门初中分班一览,作息时间表流出
图片尺寸1074x2826
南宁市第一中学云亭校区(初中部)2020级初一年级分班名单
图片尺寸1000x1414
常州热门初中校往年分班情况汇总!
图片尺寸640x627
2021重庆热门初中分班一览,作息时间表流出
图片尺寸508x692
公立学校分班情况.png
图片尺寸1289x2364
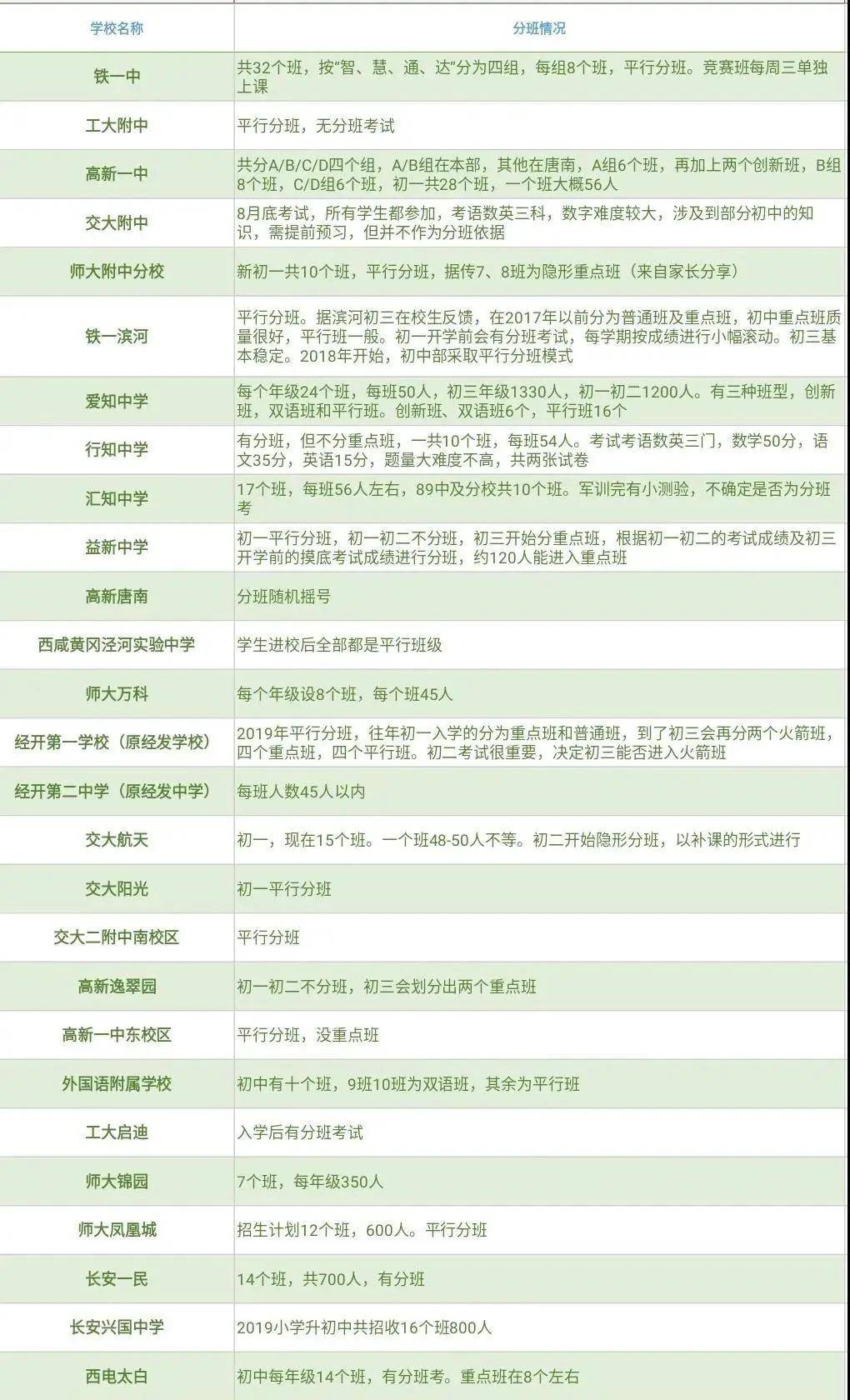
西安小升初:开学分班考,49所重点公民办初中分班情况一览
图片尺寸1020x1680
西安小升初:开学分班考,49所重点公民办初中分班情况一览
图片尺寸720x1098
凤华初中新八年级分班情况
图片尺寸611x745
2020年合肥各初中学校班级分班情况汇总
图片尺寸869x912
深圳第二梯队初中2016小升初入学分班及中考成绩参考
图片尺寸1631x2481
67升初一分班考的重要性如何让孩子进入重点班
图片尺寸515x756
重庆热门初中新初一分班情况汇总
图片尺寸900x2450
2021重庆热门初中分班一览,作息时间表流出
图片尺寸545x843
部分初中分班名单快看看孩子在哪个班上吧
图片尺寸1080x810
部分初中分班名单快看看孩子在哪个班上吧
图片尺寸1080x730
部分初中分班名单快看看孩子在哪个班上吧
图片尺寸1080x699