剧组道具表

上海剧组器材清单
图片尺寸702x1041
演出服装道具表
图片尺寸1051x625
2016年文艺汇演道具清单
图片尺寸642x1047
出品部用具表.doc
图片尺寸794x1123
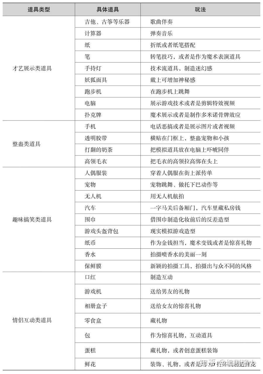
短视频拍摄制作常用道具列表
图片尺寸899x1280
剧组人员背后的秘密
图片尺寸720x394
话剧《雷雨》道具服饰清单
图片尺寸632x989
节目单及道具
图片尺寸920x649
《公益广告》所需场景及道具统筹表
图片尺寸761x849
道具统计表
图片尺寸719x1101
2016年元旦横店拍摄剧组
图片尺寸566x674
小鲜肉把剧组逼急了倒模用人皮面具做替身,说的真是杨洋?
图片尺寸640x1064
剧组美术部门导演组复景表
图片尺寸1189x841
北京电影学院学生剧组生存手册 - 知乎
图片尺寸1080x558
北京电影学院学生剧组生存手册 - 知乎
图片尺寸860x520
本周剧组动态来了
图片尺寸1080x1189
剧组预算表
图片尺寸1192x762
北京电影学院学生剧组生存手册 - 知乎
图片尺寸1080x706
北京电影学院学生剧组生存手册 - 知乎
图片尺寸1080x690
影视拍摄亚克力场记板电影拍板剧组导演开拍打板器影楼拍照道具
图片尺寸800x800