功放机继电器保护电路

功放喇叭保护电路图
图片尺寸970x872
奇怪的功放喇叭保护电路
图片尺寸600x651
全平衡新甲类纯后级功放
图片尺寸2400x1060
家用声频功率放大器保护电路及其检修
图片尺寸1225x680
家用声频功率放大器保护电路及其检修
图片尺寸1761x1355
原先在摩这cymet am-50功放时我曾对固定在该机后背板上的保护电路板
图片尺寸1887x1322
ic后级6x70wt类功放后级板采用3片ta2022
图片尺寸535x527
典型的保护电路原理图
图片尺寸735x518
王者风范之再战mj11032mj11033胆石功放
图片尺寸896x597
奇声av2750功放保护电路详解
图片尺寸1696x854
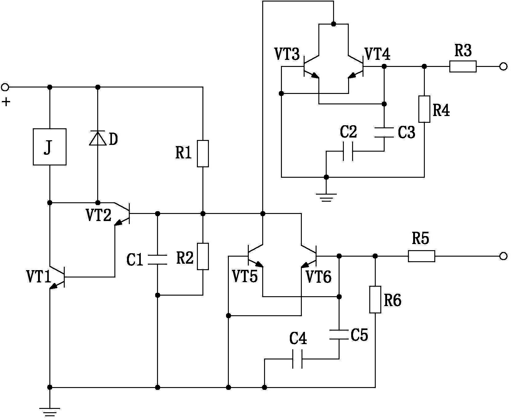
功能齐全的功放扬声器保护电路
图片尺寸1507x440
请教:功放保护电路故障问题解惑
图片尺寸763x817
撼声 hs-300 辅助功放保护电路upc1237 工作原理
图片尺寸750x455
一款基于分立元件的功放扬声器喇叭保护电路制作
图片尺寸800x616
附图摘要本发明公开了一种用于教学的扩音器功放保护电路,包括继电器
图片尺寸1666x1365
风之声 音乐王子放大器电源与保护电路
图片尺寸1824x1950
帮我在功放板前设计一个简易的保护电路,谢谢
图片尺寸258x205
扩流输出功率128片ne5532并联组成的音频功放
图片尺寸1193x596
我自己做的功放用过这个电路,很简单.
图片尺寸712x458
功放延时的问题!高手来帮下忙吧!
图片尺寸647x573