加速踏板电路图

踏板式摩托车的启动电路是怎样的?
图片尺寸740x357
本田wh100ta型d型型摩托车电路图
图片尺寸1352x848
力帆lf150-16型摩托车电路图
图片尺寸1080x810
踏板车电路实物接线图第1页
图片尺寸596x379
发点国产车的电路图
图片尺寸1447x888
求个vr150电路图 - 豪爵铃木-踏板车讨论专区 - 摩托车论坛 - 中国
图片尺寸1024x716
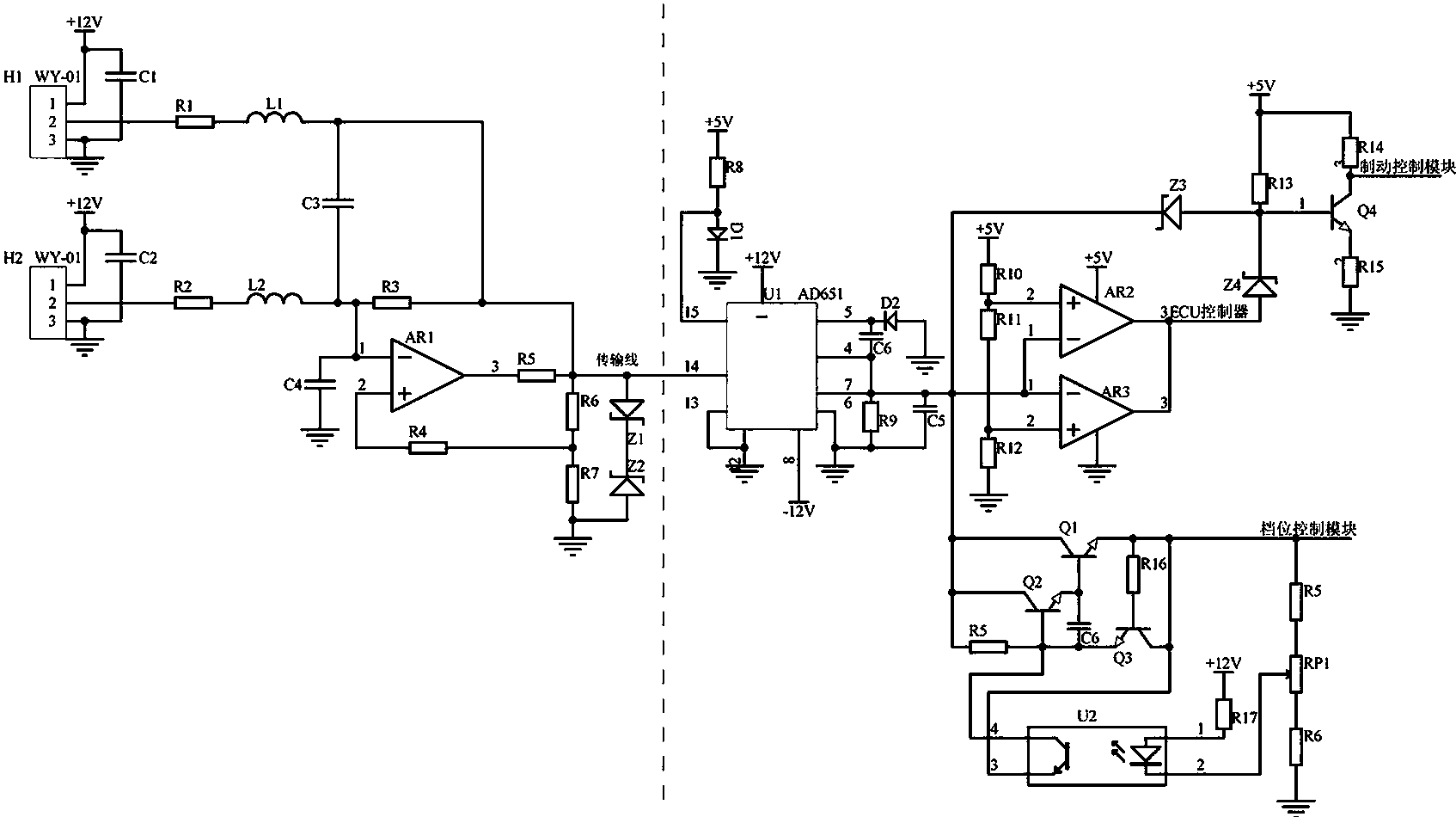
电动汽车加速踏板信号去噪及微波处理电路
图片尺寸1623x810
求个踏板摩托车启动线路图准确有红包
图片尺寸1441x880
发点国产车的电路图
图片尺寸1384x896
踏板摩托车点火电路图
图片尺寸720x300
摩托车电路图
图片尺寸1365x1272
可节油的油门踏板控制电路的制作方法
图片尺寸1000x875
特别涉及一种加速踏板控制系统检测电路
图片尺寸1000x961
可节油的油门踏板控制电路制造技术
图片尺寸1000x806
摩托车电路图
图片尺寸1390x848
cn107953840a_电动汽车加速踏板信号抗干扰传输及预处理电路有效
图片尺寸1694x950
本田型摩托车电路图
图片尺寸621x355
新大洲本田sdh电路图
图片尺寸893x614
查阅维修手册,得知该故障代码与加速踏板位置传感器及其相关电路有关.
图片尺寸292x275
现代索纳塔油门踏板6线电路图
图片尺寸605x492