动物作文提纲

我的动物朋友
图片尺寸1028x1055
4月15日 周三 习作:我的动物朋友 自学指导
图片尺寸533x301
描写动物的作文提纲
图片尺寸920x1302
四年级上册第二单元小小动物园习作指导
图片尺寸1080x1439
开头:大熊猫是我国的国宝,它是一种人见人爱的动物.
图片尺寸640x369
《我喜欢的小动物》写作提纲.doc 2页
图片尺寸993x1404
四上语文第二单元习作《小小"动物园"》,抓住相似点,写好作文
图片尺寸459x277
四上第二单元作文《小小动物园》思路提纲
图片尺寸960x1280
我喜欢的小动物写作提纲
图片尺寸920x1302
我喜欢的小动物写作提纲
图片尺寸920x1303
《动物的故事》2-这篇作文的提纲怎么列
图片尺寸721x1903
四年级下册第四单元 习作 我的动物朋友 习作提纲
图片尺寸2479x1280
部编版四下第四单元习作《我的动物朋友》讲解
图片尺寸553x444
我喜爱的小动物作文提纲
图片尺寸920x1300
我的动物朋友
图片尺寸1080x628
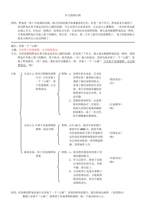
作文提纲示例 材料:野兔是一种十分狡猾的动物,缺乏经验的猎手很难
图片尺寸496x702
我喜欢的小动物写作提纲_第1页
图片尺寸920x1077
我家是动物园
图片尺寸881x549
部编版小学语文 四年级下册 第四单元《习作:我的动物朋友》教学设计
图片尺寸716x1018
动物的故事这篇作文怎么写
图片尺寸721x789