劳动能力鉴定标准

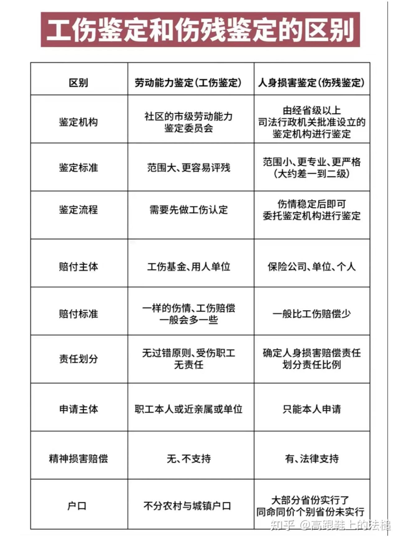
劳动能力鉴定和伤残鉴定是一回事吗
图片尺寸1290x1742
如何申请劳动能力等级鉴定?📝
图片尺寸1188x1695
图片尺寸1440x2026
劳动能力鉴定申请表示例
图片尺寸1539x2490
劳动能力鉴定等级标准
图片尺寸710x1240
劳动能力鉴定标准很容易评级
图片尺寸1280x2360
劳动能力鉴定10级9级参考
图片尺寸720x1278
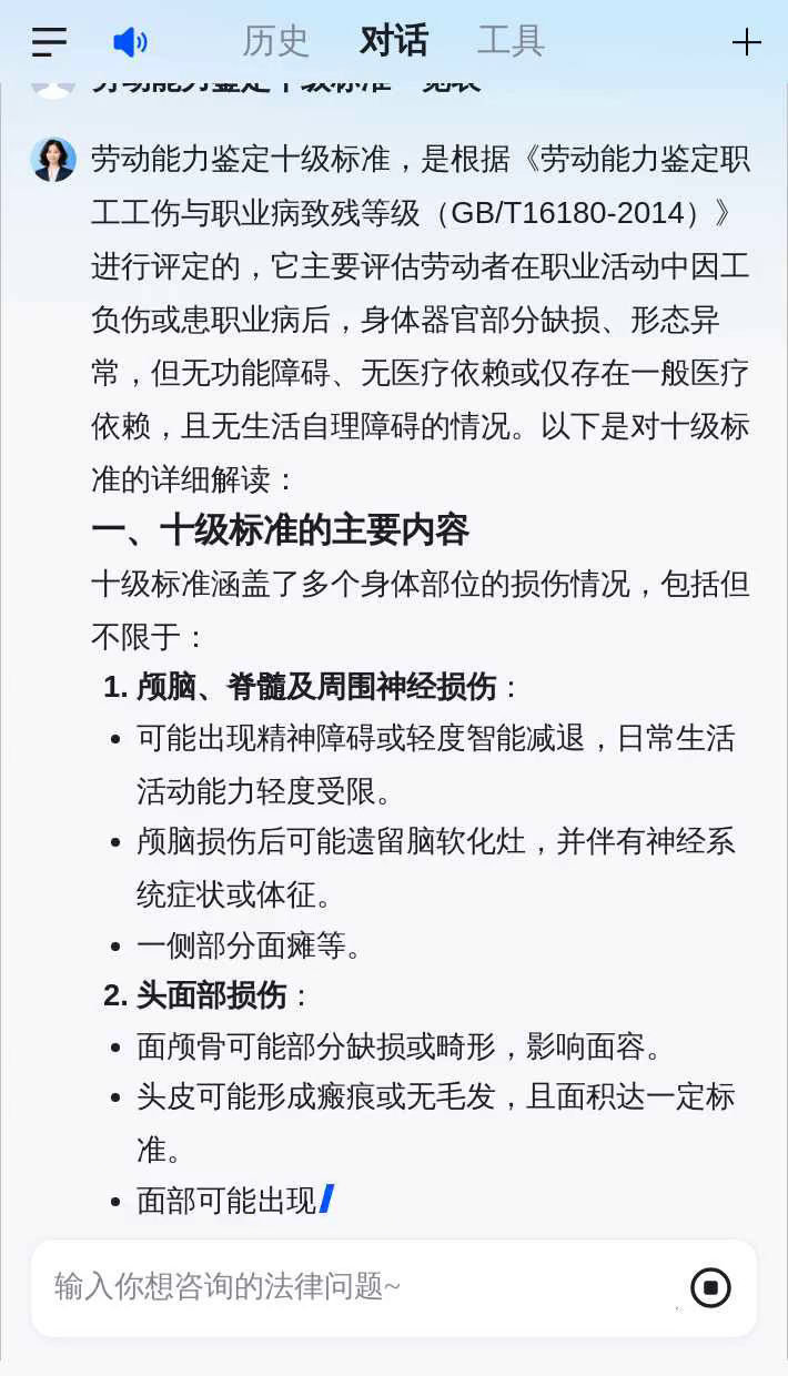
劳动能力鉴定十级标准一览表
图片尺寸710x1240
图片尺寸1290x2646
劳动能力鉴定最新评级标准!#如何认定劳动关系 #工伤赔付 #
图片尺寸1080x1932
手指断了工伤劳动能力鉴定可以评十级,大拇指
图片尺寸1044x1948
劳动能力鉴定等级标准一览表
图片尺寸1080x1528
示范文本劳动能力鉴定申请表
图片尺寸1240x1753
还是只是勉强及格?别急,我们的劳动能力鉴定评级来帮你揭晓答案!
图片尺寸1080x1920
肋骨骨折劳动能力鉴定评级标准.肋骨骨折1~3根,只有工伤劳动
图片尺寸1082x1290
劳动能力鉴定对照表!#工伤赔偿 #在工地摔伤骨折怎么办
图片尺寸1080x1600
工伤职工劳动能力鉴定申请表
图片尺寸1275x1754
劳动能力鉴定十级标准
图片尺寸1260x1460
图片尺寸964x1395
工伤劳动能力鉴定评级标准
图片尺寸1080x1920