化疗的副作用

化疗副作用太剧烈,很痛苦?该放弃还是坚持?看看病友怎样做
图片尺寸808x860
一图读懂 · 化疗药的毒副作用
图片尺寸640x4232
听医生说化疗副反应心里真的害怕了
图片尺寸1080x596
顺铂和卡铂两种化疗药副作用对比,如何应对?
图片尺寸960x1280
放化疗的副作用有多可怕中医疗养能助你一臂之力
图片尺寸690x383
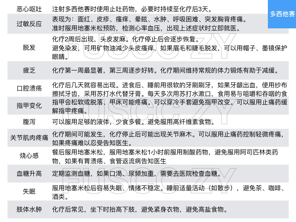
多西他赛阿比特龙副作用简表
图片尺寸1024x768
化疗副作用怎么办一文教你居家缓解
图片尺寸627x473
科普丨肠道菌群影响化疗副作用的强弱程度
图片尺寸959x600
减缓化疗副作用防止肿瘤复发与转移
图片尺寸1080x711
化疗副作用part-11
图片尺寸720x480
吃什么怎么吃一图帮您减轻放化疗带来的副作用
图片尺寸640x1048
副作用
图片尺寸788x1050
化疗副作用比癌症还难受?要不要放弃化疗?如何有效缓解? - 知乎
图片尺寸640x361
鹤草的功效与作用
图片尺寸1396x1228
肿瘤化疗副作用大,几个缓解小妙招,大家都在用!
图片尺寸1738x1280
怎么减轻癌症放化疗副作用?
图片尺寸640x434
甘露醇毒副作用及护理干预.doc
图片尺寸992x1403
化疗副作用的持续时间有多久?
图片尺寸572x385
化疗不良反应发生的时间顺序是怎样的?
图片尺寸536x318
化疗药物的毒副作用及防治方法
图片尺寸800x600