北京积分落户2021

北京积分落户申报手册2021年版
图片尺寸1421x1988
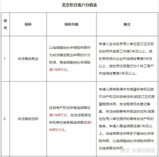
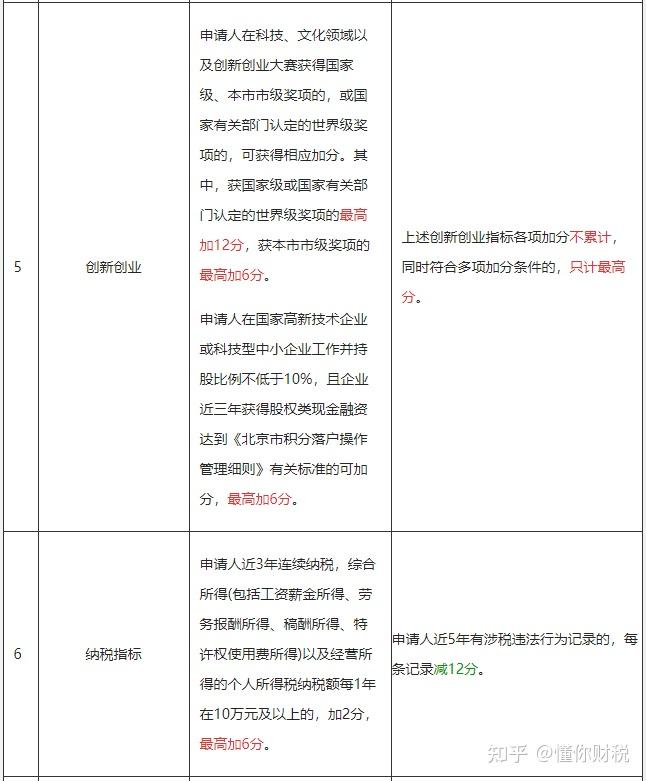
2021北京积分落户分值表
图片尺寸648x640
2021年北京市积分落户名单公示!
图片尺寸1080x1920
最后5天,114.5卡线2024北京积分落户
图片尺寸640x855
20210510北京积分落户分数段已成
图片尺寸954x380
2021北京积分落户最高分是多少
图片尺寸1184x709
北京2021年积分落户名单公示6045人入围
图片尺寸1099x848
2021年北京积分落户,职住加分最优解
图片尺寸900x383
2021北京积分落户分值表
图片尺寸646x781
2021北京积分落户公示,哪个指标突击加分人群最多?
图片尺寸363x481
2021年北京积分落户名单今已公示,分数线100.88,拟落6045人
图片尺寸910x612
北京积分落户:85分要在4年内成功落户如何操作
图片尺寸640x1216
2021年北京市积分落户今日正式启动!点击了解详情
图片尺寸1080x765
王永杰2021北京积分落户新规定指标分值计算方式你知道吗
图片尺寸1242x1983
2021年北京积分落户申报排名,申报问题解析
图片尺寸1068x1097
2021年北京积分落户分数95明年怎么超车
图片尺寸1080x1534
2021北京积分落户分值表计算方法
图片尺寸1200x1270
2021北京积分落户积分指标
图片尺寸471x894
北京积分落户分数不够怎么办
图片尺寸1125x1551
多少分才能成功落户2021年北京积分落户最全攻略来了
图片尺寸1080x1703