北奔重卡v3电路图

北汽福田bj奥1027v2mb5-1型载重车电路图
图片尺寸1200x795
接下来查阅陕汽德龙x3000全车电路图(如图3所示),钥匙开关q101置于
图片尺寸1770x1933
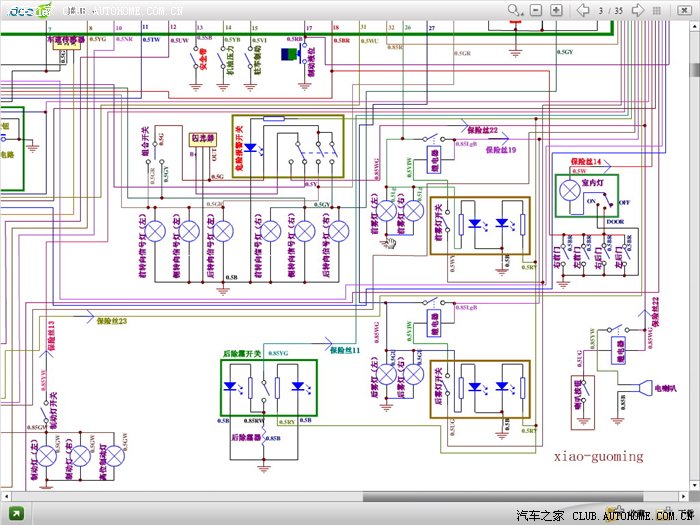
长安奔奔(sc7133)电路图,大家来研究一下
图片尺寸700x525
长安奔奔(sc7133)电路图,大家来研究一下
图片尺寸700x525
昌河时间:2010-05-31阅读:14148昌河北斗星安全气囊与前悬架电路图
图片尺寸1800x1211
无忧文档 所有分类 工程科技 电子/电路 02重汽howo 7e原理图 第1页
图片尺寸2526x1782
机械_电路
图片尺寸1116x651
豪沃系列整车电器培训资料
图片尺寸603x427
北汽新能源纯电动汽车驱动电机控制系统故障维修
图片尺寸1146x924
2015年北汽ev150高压相关电路图
图片尺寸604x600
北斗星汽车电路图 (第2页)
图片尺寸700x1264
豪沃系列整车电器培训资料
图片尺寸595x426
蓄电池铲车电气控制电路解决方案华强电子网
图片尺寸578x365
2009款东南菱悦v3电路图目录
图片尺寸1724x1448
解放奥威汽车电路图
图片尺寸893x319
20162018款北汽威旺s50原厂电路图手册下载
图片尺寸1732x1264
豪沃天然气水泥搅拌车无法启动
图片尺寸1481x1046
2012-2014款奔腾威志v5原厂电路图目录
图片尺寸1780x1274
2016-2018款北汽幻速s3l原厂维修手册和电路图资料下载
图片尺寸1580x1452
20172019款北汽威旺m60原厂电路图手册下载
图片尺寸1912x1384