北欧绿卡

匈牙利绿卡样本
图片尺寸800x492
hanw北欧复古工业风军绿卡卡其帆布补丁水洗做旧靠垫
图片尺寸800x800
不居住2年全家拿北欧大国瑞典绿卡
图片尺寸1080x1530
hanw北欧复古工业风军绿卡卡其帆布补丁水洗做旧靠垫
图片尺寸800x800
欧绿卡北欧风格餐边柜多功能储物厨房收纳客厅餐厅家具边茶水 多彩暖
图片尺寸790x957
欧绿卡北欧家用斗柜带门抽屉式多功能经济型卧室储物简约客厅收纳经典
图片尺寸350x350
2年永居不居住全家润北欧瑞典绿卡
图片尺寸1080x1439
户口管理新规定旅居海外的华人绿卡或户口从此不能两头吃福利
图片尺寸660x372
欧绿卡北欧实木餐边柜厨房组合高柜日式茶水柜小户型酒柜收纳柜碗柜 b
图片尺寸800x800
hanw北欧复古工业风军绿卡卡其帆布补丁水洗做旧靠垫
图片尺寸800x800
hanw北欧复古工业风军绿卡卡其帆布补丁水洗做旧靠垫
图片尺寸800x800
欧绿卡北欧实木餐椅家用轻奢现代靠背简约酒店小户型餐椅限城区黑色
图片尺寸800x800
欧绿卡北欧摇椅休闲躺椅家用轻奢摇摇客厅午睡阳台单人躺椅科技布橙色
图片尺寸790x1261
欧绿卡轻奢餐椅子家用简约现代北欧餐椅化妆网红梳妆卧室餐椅书房拼桔
图片尺寸790x1140
欧绿卡北欧实木餐边柜现代简约一体靠墙置物碗窄型日式餐边柜樱桃色
图片尺寸350x350
欧绿卡北欧摇椅休闲躺椅家用轻奢摇摇客厅午睡阳台单人躺椅科技布橙色
图片尺寸790x755
欧绿卡ins芭蕉铁艺轻奢北欧单人沙发网红卧室客厅现代简约阳台休闲
图片尺寸790x700
北欧大国瑞典不居住2年全家拿身份
图片尺寸1080x1439
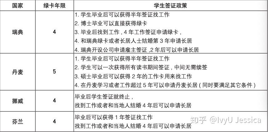
北欧学生签证和绿卡政策
图片尺寸858x423
欧绿卡北欧沙发茶几组合弧形创意办公室异形接待会客服装店休闲休息区
图片尺寸790x484