医务人员分级防护

医务人员的分级防护.pdf 1页
图片尺寸1218x860
分级防护
图片尺寸1054x796
无论是《新冠肺炎疫情期间医务人员防护技术指南(试行)》国卫办医函
图片尺寸1362x560
医务人员的分级防护
图片尺寸920x650
在 疫情期间,相比其他科室,口腔疾病患者和医护人员存在相应的风险
图片尺寸1080x1688
医务人员的分级防护 防护级别|使用情况|防护用品| 外科口罩|医用防护
图片尺寸503x356
疫情不断医务人员必须掌握的分级防护标准
图片尺寸673x396
疫情防控常态化,最实用的医务人员分级防护标准(果断收藏!
图片尺寸999x1315
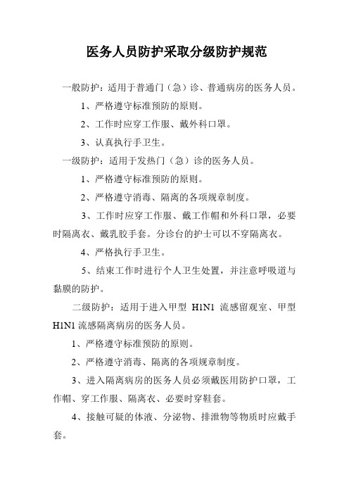
医务人员防护采取分级防护规范 一般防护:适用于普通门(急)诊,普通
图片尺寸496x702
疫情防控常态化最实用的医务人员分级防护标准果断收藏
图片尺寸1080x1421
指进入留观室,专门病区医务人员三级防护(严密):指为患者实施吸痰
图片尺寸496x702
复工后口腔医院工作人员的防护标准
图片尺寸640x455
个人防护装备怎么穿戴自上海疫情开始以来,除了奋战在一线的医护人员
图片尺寸832x1104
疫情防控常态化最实用的医务人员分级防护标准果断收藏
图片尺寸897x496
关于医务人员的防护分级,2016年《经空气传播疾病医院感染预防控制
图片尺寸640x548
指进入留观室,专门病区医务人员三级防护(严密):指为患者实施吸痰
图片尺寸496x702
二级防护or三级防护如何防护才能保安全
图片尺寸858x294
责护b二级防护
图片尺寸2729x2000
医务人员三级防护和传染科实用小知识
图片尺寸1081x685
"美小护"让文字版的疫情分级防护步骤"活"了起来
图片尺寸640x1306