华为股权分配

华为公司股权和控制权结构设计一览图!好企业是设计出来的!一个优
图片尺寸1280x711
华为公司股权和控制权结构设计一览图!好企业是设计出来的!一个优
图片尺寸1280x1634
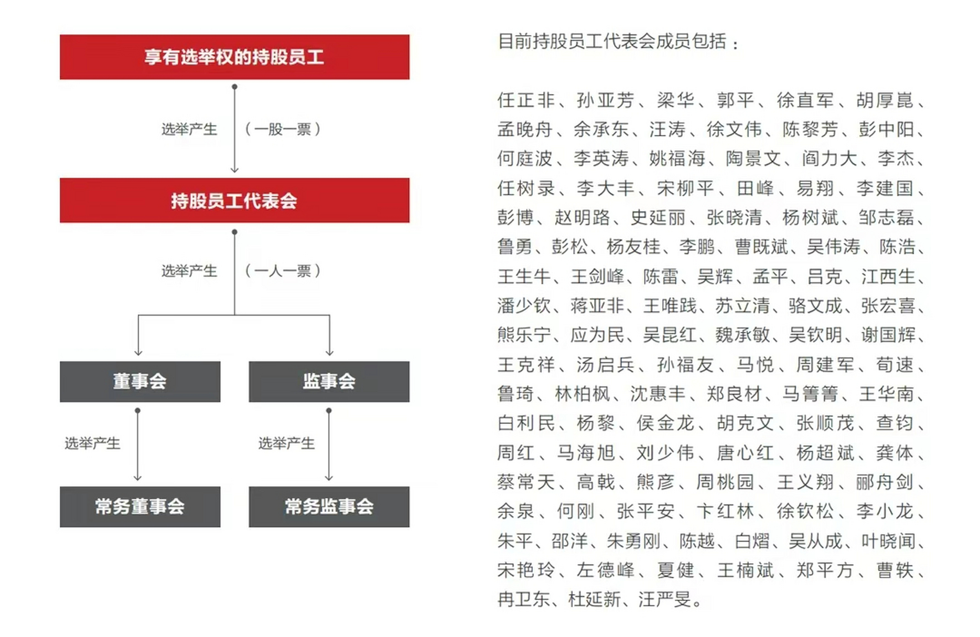
二,华为股权结构演变过程 注:下面的信息来源于各媒体报
图片尺寸594x809
华为去年收入6423亿与2021年持平,净利润356亿,大跌68.7% .
图片尺寸1969x1280
华为股权 华为股权激励方案
图片尺寸430x664
华为员工薪酬体系人力资源和价值分配制度不能上完市大家都不干活了
图片尺寸700x400
华为股权设计揭秘:任正非如何用1%股权控制公司
图片尺寸543x583
华为公司股权激励计划一览图 一图让你了解华为股权激励变革路线图!
图片尺寸1883x1280
华为19万员工10万人持股公司99%|股权|受限股|股票_网易订阅
图片尺寸640x374
华为深度赋能的高端新能源汽车王者—赛力斯
图片尺寸1268x748
虚拟受限股制度 单位:万元人民币 图1华为投资控股有限公司股权架构
图片尺寸1080x706
华为股权架构.jpg
图片尺寸1024x768
华为股权与架构揭秘.#华为 #华为汽车 #国货之光 - 抖音
图片尺寸1440x2400
员工持股共享发展成果 华为近日宣布,将向股东分配高达7795亿元的股利
图片尺寸1875x2500
股权改制构建"三宝"共同体,华为和万华化学样本提供新思路
图片尺寸1024x798
华为虚拟股权激励模式发生重大变革:tup激励专家解析-税讯-热点税讯
图片尺寸527x364
了解一下华为的股权结构
图片尺寸480x848
华为投资控股:拟向股东分配股利约770.95亿元
图片尺寸1212x1545
因为华为的薪酬结构比较特殊,有基本工资,绩效工资,项目奖金,股权激励
图片尺寸1027x580
32家!华为"a股小伙伴"正悄然壮大!他们想干什么?一文看懂
图片尺寸700x769