华为nova1配置

华为nova11这款手机的配置怎么样?有哪些优缺点?
图片尺寸1658x2850
回顾全系列华为nova1-12代设计. nova1 屏幕尺寸 - 抖音
图片尺寸1080x1976
华为nova11系列参数汇总,这大概是华为性价比最高的一款机型了吧
图片尺寸958x1280
华为nova系列该不会选717515我来教你
图片尺寸1080x1439
华为 nova 11 系列,畅享 60x 正式发布
图片尺寸1188x890
详细参数对比图:1,屏幕方面:两者都采用极点全面屏设计,但华为nova7是
图片尺寸600x927
华为nova 11系列芯片曝光,非p60同款,网友:希望发布会有惊喜_骁龙
图片尺寸1200x638
华为nova10青春版来了:一亿像素主摄 66w快充,1699元起
图片尺寸640x1066
3000多预算,是选荣耀100 pro还是华为 nova12 pro?
图片尺寸766x394
绿一精选二手手机.绿一精选 型号:华为nova6se 配置 - 抖音
图片尺寸1440x1920
准新机仅激活一个月华为nova11.1899元华为nova1 - 抖音
图片尺寸1440x1920
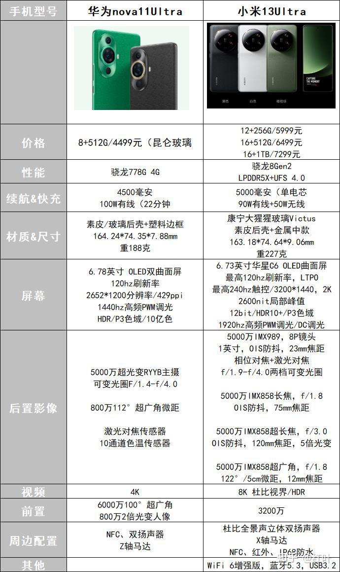
新发布的小米13ultra和华为nova11ultra怎么选? - 知乎
图片尺寸690x1160
版块 69 数码 69 华为nova系列 69 鸿蒙huafen960690517
图片尺寸1080x2340
浅谈华为nova11se/12se——实在难绷
图片尺寸1947x1137
nova系列自2016年推出以来,已经发展了8年,期间华为共推出了40多款
图片尺寸3840x1920
华为nova11我个人是觉得不值得的.
图片尺寸1587x1081
新年假期怎么拍最"出圈"?华为nova 12 ultra全能拍摄神器别错过
图片尺寸1650x2475
华为和三星哪个牌子好(对比评测:华为nova11和三星a54选择哪个比较好?
图片尺寸1470x1054
价差1400元,华为nova12ultra和mate60怎么选?
图片尺寸3679x2457
继续涨价!华为nova13全系标配麒麟处理器,价格将再次上涨
图片尺寸660x668