华能贵诚信托

华能贵诚信托有限公司
图片尺寸600x600
刘芳任华能贵诚信托总经理获批;前任已升任公司董事长
图片尺寸891x566
华能贵诚信托有限公司
图片尺寸1080x1049
华能贵诚信托有限公司
图片尺寸640x436
华能贵诚信托倡导共筑诚信消费环境
图片尺寸2046x2982
汇聚金融力量 共创美好生活——华能贵诚信托积极开展金融消费者权益
图片尺寸908x211
低调的头部信托——华能贵诚信托
图片尺寸484x162
华能贵诚信托有限公司(以下简称华能信托),是中国华能集团旗下的专业
图片尺寸575x220
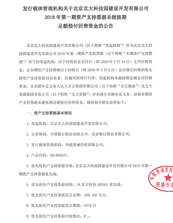
华能贵诚信托18北大科技abn001优先级未按期足额偿付回售资金
图片尺寸550x711
华能贵诚信托有限公司(以下简称"华能贵诚信托"或"公司"),是由中国
图片尺寸1016x718
(云涌17号临时信息披露报告书)目前,云南信托没有明确云涌系列到期
图片尺寸759x787
华能贵诚信托: 贵州地方金融走向全国的成功范例_发展
图片尺寸720x480
孙磊获批出任华能贵诚信托董事长
图片尺寸992x899
华能信托产品怎么样安全吗华能贵诚信托有限公司,是中国华能集团旗下
图片尺寸720x720
长安国际信托产品怎么样_安得财富
图片尺寸368x265
陕西能源电力运营有限公司华能新疆吉木萨尔发电有限公司机组辅助运维
图片尺寸1190x1684
st东时:与北京大兴投资集团有限公司,华能贵诚信托有限公司签订一致
图片尺寸2160x3840
孙磊获批出任华能贵诚信托董事长
图片尺寸690x360
华能贵诚信托违规提供融资相关服务,被罚款50万元
图片尺寸827x598
华能信托4.华润信托5.中融信托6.重庆信托7.外贸信托8.中航信托9.
图片尺寸600x400