单丝头执行标准

钢筋直削螺纹丝头加工长度参数表
图片尺寸920x1303
304/201不锈钢单头丝外螺纹直接4分6分单头丝焊接管水管外丝接牙
图片尺寸1920x1920
钢筋直螺纹套丝规格技术要求表
图片尺寸920x1303
直螺纹钢筋丝头加工尺寸_第1页
图片尺寸2479x1754
钢筋滚轧直螺纹丝头尺寸参数表
图片尺寸920x1302
钢筋直螺纹套丝规格技术要求表
图片尺寸920x1302
201材质304水管外牙头接头 不锈钢管单头外丝 规格齐全科南直销
图片尺寸700x700
钢筋滚轧直螺纹丝头尺寸参数表
图片尺寸920x1302
钢筋直螺纹套丝规格技术要求表
图片尺寸920x1303
304不锈钢单头丝焊接短管丝扣管件201转换外丝螺纹直通对焊接头
图片尺寸875x770
钢筋直螺纹套丝规格技术要求规格|标准套筒长度|钢筋丝头扣数(已含
图片尺寸496x702
螺纹三通,同心承插大小头,承插由任,可执行美标,国标,日标等标准,本
图片尺寸750x883
304不锈钢单头丝外丝直通水管焊接管对接头2分4分1寸外牙丝头直接
图片尺寸800x800
钢筋直螺纹套丝规格技术要求表.docx
图片尺寸860x1218
铜柄单头外丝活接球阀
图片尺寸688x1056
新建钢筋直螺纹丝头加工长度参考表
图片尺寸1110x712
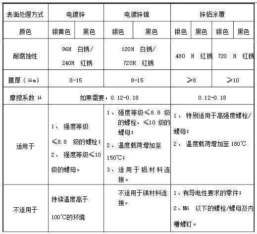
结构标准紧固件选用规范!
图片尺寸519x472
直螺纹钢筋丝头加工尺寸
图片尺寸920x651
不锈钢单头丝焊接单头外丝不锈钢外丝短接焊接单丝头光面接头
图片尺寸750x750
沧州单丝头厂家加工13303176792单丝头我公司主要生产 - 抖音
图片尺寸720x1000