单片机仿真图

单片机到底是什么?要学到什么程度才能算王者?
图片尺寸5120x2862
用proteus对单片机进行仿真的方法与实例
图片尺寸564x375
用proteus对单片机进行仿真的方法与实例
图片尺寸684x324
用proteus对单片机进行仿真的方法与实例
图片尺寸602x537
用proteus对单片机进行仿真的方法与实例
图片尺寸690x443
单片机点亮一个发光二极管led1,用仿真软件proteus展示
图片尺寸660x380
基于51单片机的高级频率计设计
图片尺寸600x421
单片机节日彩灯控制器的设计proteus仿真
图片尺寸513x603
为什么我不建议用51单片机仿真软件proteus?
图片尺寸857x559
stc89c51单片机流水灯程序
图片尺寸640x560
9激活版电脑下载安装|原理|eda|单片机|proteus_网易订阅
图片尺寸660x375
单片机仿真软件proteus-proteus软件下载安装及快速入门
图片尺寸660x414
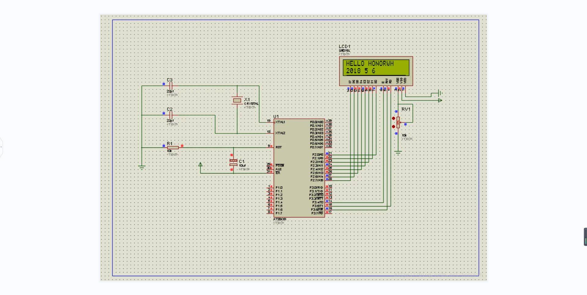
单片机复位电路上拉电阻晶振电路你会了吗
图片尺寸1920x966
用proteus对单片机进行仿真的方法与实例
图片尺寸449x438
单片机节日彩灯控制器的设计proteus仿真
图片尺寸523x330
现在很多新能源汽车都在用的高科技51单片机的汽车智能灯光系统
图片尺寸720x600
学51单片机原理入门知识点复位时钟和时序一
图片尺寸2024x1440
专业导师告诉你,有哪些51单片机教程值得大力推荐_开关_电压_控制
图片尺寸720x456
史上最详细!单片机的proteus虚拟仿真解析
图片尺寸279x254
用proteus对单片机进行仿真的方法与实例
图片尺寸571x491