单片机仿真

单片机到底是什么?要学到什么程度才能算王者?
图片尺寸5120x2862
单片机仿真软件proteus8.
图片尺寸1080x698
proteus与keil cx51的单片机仿真(串行口输出扩展)
图片尺寸612x616
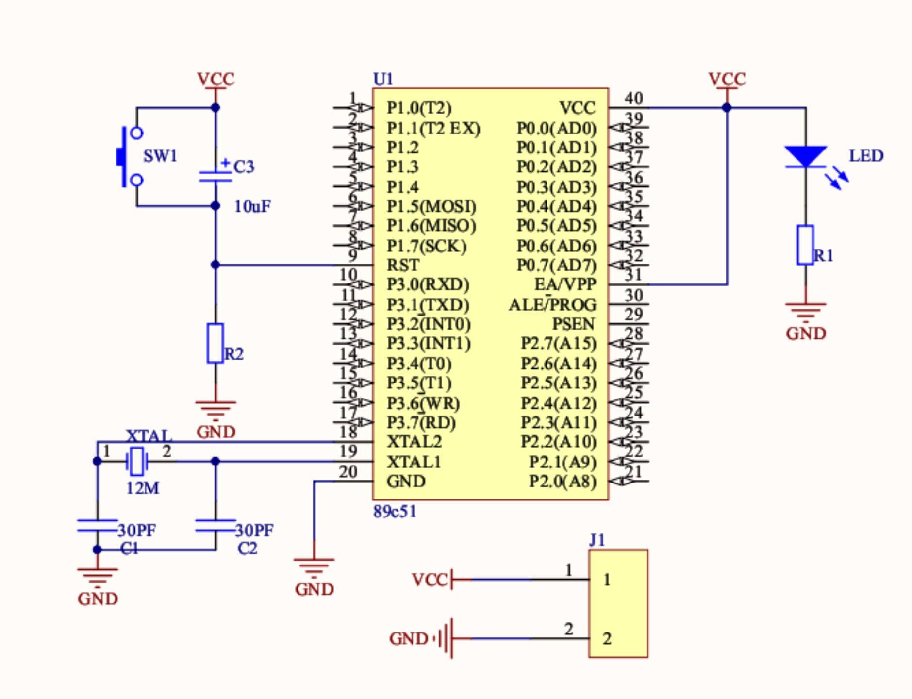
单片机最小系统个人详细刨析
图片尺寸1920x966
单片机点亮一个发光二极管led1用仿真软件proteus展示
图片尺寸660x380
51系列单片机汇编语言实现简单的交通灯控制
图片尺寸709x470
用proteus对单片机进行仿真的方法与实例
图片尺寸690x443
用proteus对单片机进行仿真的方法与实例
图片尺寸684x324
为什么我不建议用51单片机仿真软件proteus
图片尺寸857x559
单片机小白学步(22) io口:蜂鸣器的使用/三极管的工作原理
图片尺寸549x382
自学单片机第三十三篇自动浇水系统
图片尺寸650x320
用proteus对单片机进行仿真的方法与实例
图片尺寸602x537
9激活版电脑下载安装|原理|eda|单片机|proteus_网易订阅
图片尺寸660x375
单片机静态方式点亮数码管
图片尺寸640x323
用proteus对单片机进行仿真的方法与实例
图片尺寸564x375
基于51单片机的高级频率计设计
图片尺寸600x421
专业导师告诉你,有哪些51单片机教程值得大力推荐_开关_电压_控制
图片尺寸720x456
注意了,物联网的时代学好这些内容你再也不是单片机小白_功能_时候
图片尺寸1879x1440
7种常见的51单片机时钟电路图
图片尺寸1080x647
用at89c52单片机作为控制器设计简单实用的步进电机控制系统
图片尺寸640x485