单细胞测序分析

单细胞转录组测序案例分析3.jpg
图片尺寸1100x566
单细胞测序技术
图片尺寸1800x2055
谈谈单细胞测序的细胞数目
图片尺寸992x576
文献解读复旦大学樊嘉院士团队通过单细胞测序描绘早期复发性肝癌肿瘤
图片尺寸546x710
普瑞文献 | 人阴茎海绵体单细胞测序图谱
图片尺寸1080x748
ajrccm大鼠肺动脉高压模型的单细胞测序研究新发现
图片尺寸2156x1695
冻存样本,如何进行单细胞测序研究(一)——单细胞核测序_手机搜狐网
图片尺寸1269x924
普瑞文献 | 人阴茎海绵体单细胞测序图谱
图片尺寸1080x933
单细胞测序数据处理知识
图片尺寸1000x1138
欧易生物单细胞测序解析玉米根尖单细胞图谱
图片尺寸1080x1622
项目文章丨单细胞测序揭示慢性hiv感染者t细胞动态变化及art治疗的
图片尺寸1080x763
生科院陈炜课题组开发一种全新的单细胞测序混样技术
图片尺寸2280x1397
单细胞测序分析流程解析 - 知乎
图片尺寸794x411
nat comm : 周翔组开发单细胞rna测序数据分析新方法 – idea
图片尺寸1080x608
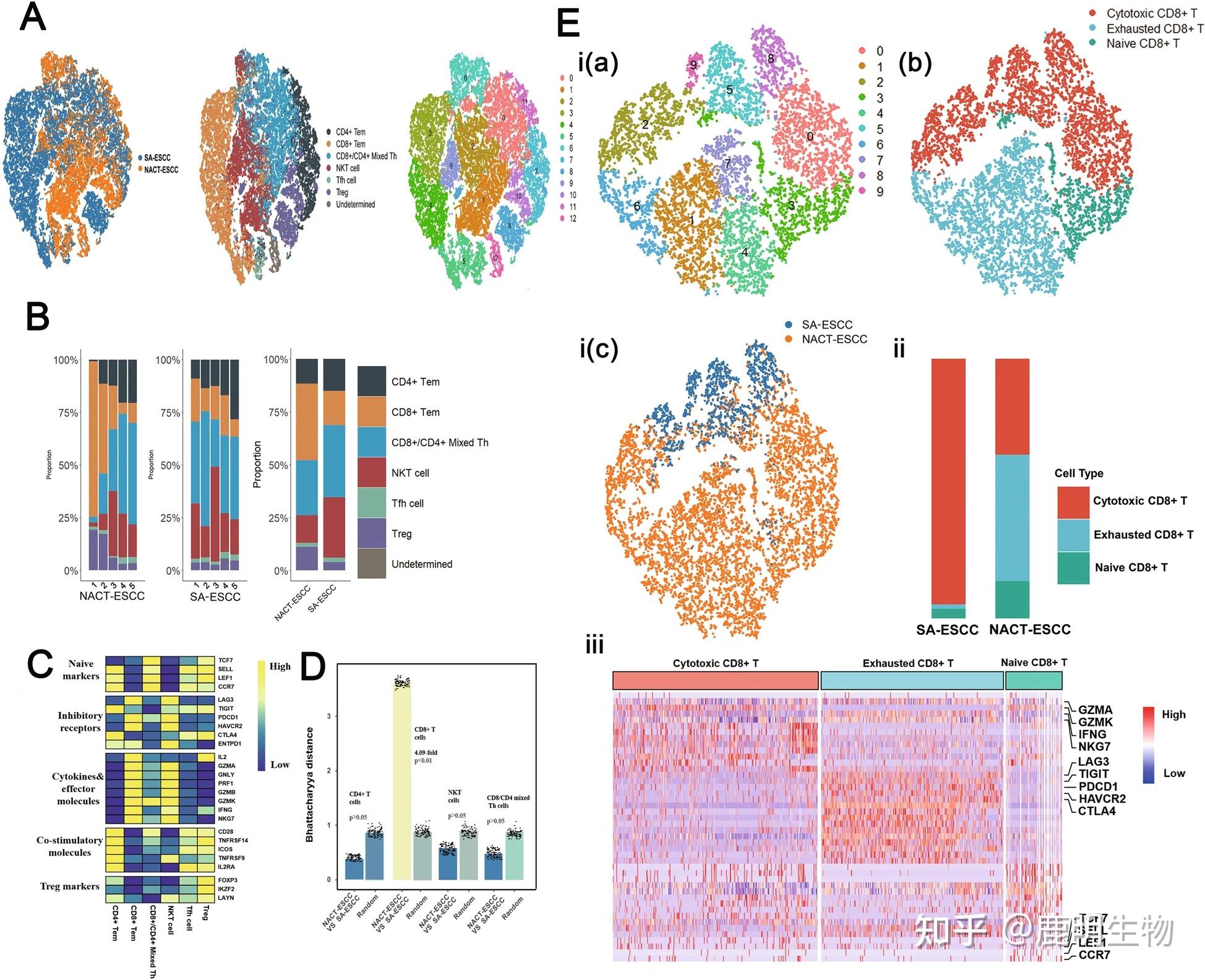
欧易单细胞测序助力解析食管鳞状细胞癌新辅助化疗手段
图片尺寸1948x1584
单细胞测序数据进行主成分分析pca
图片尺寸1728x1080
单细胞测序
图片尺寸1103x729
科普讲堂什么是单细胞测序
图片尺寸1068x751
单细胞转录组测序图谱绘制和分析结果可 - 抖音
图片尺寸1242x1660
「journal club」单细胞测序的基本原理和结果解读
图片尺寸1080x651