历史通史思维导图

听《中国通史》语音版,一部有教育有格局有份量的纪录片_历史_朝代
图片尺寸1080x2962
听《中国通史》语音版,知道王朝宦官何以借势用势,权倾一方
图片尺寸1005x729
中国通史|26 光武中兴
图片尺寸640x359
《中国通史》百集纪录片,第41集【炀帝功过】思维导图:3 人赞同了该
图片尺寸1080x612
中国通史100集——第四十一集:炀帝功过
图片尺寸780x1040
纪录片《中国通史》超全笔记|第12集:春秋争霸 ✨评价: 随着东周
图片尺寸960x1280
《中国通史》1-6章思维导图 💡书果然很难读,导图只是梗概,更好的
图片尺寸1007x1280
中国通史第四十弹再造统一
图片尺寸1080x1440
思维导图》百集录片,第53集【宋太祖】中国通史《1 人赞同了该文章
图片尺寸1080x704
《 中国通史 》百集纪录片,第10集【周公摄政】 思维导图 : 一,周公
图片尺寸4034x2504
思维导图》百集纪录片,第31集【诸葛亮治蜀】中国通史《公众号「辈耨
图片尺寸1080x611
《中国通史》百集纪录片,第46集【中晚唐的困局】思维导图: 安史之乱
图片尺寸1080x499
纪录片《中国通史》第1-100集思维导图笔记(附下载)
图片尺寸2319x4208
中国通史 | 52 五代十国
图片尺寸1080x861
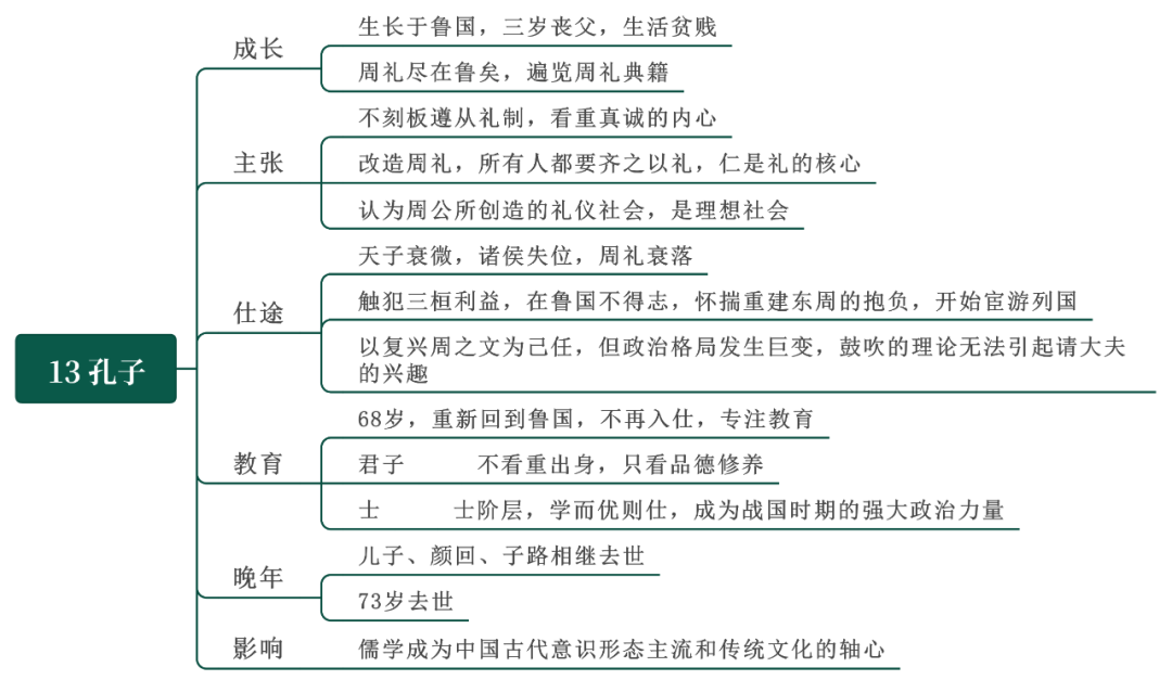
思维导图》百集纪录片,第13集【孔子】中国通史《公众号「抱柴少摹构
图片尺寸1080x627
纪录片中国通史第29集黄巾起义
图片尺寸1080x1439
纪录片中国通史第一集笔记思维导图
图片尺寸1080x1439
中国通史 14|列国变法
图片尺寸640x388
思维导图》百集纪录片,第25集【王莽改制】中国通史《1 人赞同了该
图片尺寸1080x859
中华道路 #中国通史 #中国通史笔记s #中国历史 #历史笔记 #历史 很久
图片尺寸2279x1280