历年真题

浙江高考历年真题之概率大题理科pdf7页
图片尺寸804x1137
2022年数学六年级上册期末考试试卷精品历年真题
图片尺寸1240x1754
春季高考历年真题2013年天津市春季高考数学试卷docx6页
图片尺寸1426x1219
证券从业《证券分析师》考试历年真题汇编(精选)含答案76_第1页
图片尺寸920x1191
2008-2022河北高考数学历年真题含答案解析收录集合#河 - 抖音
图片尺寸1080x1439
湖南省公务员考试历年真题及答案汇总
图片尺寸920x1302
专升本历年真题
图片尺寸1529x2032
省考历年真题
图片尺寸1080x1439
历年真题20212022学年八下历史期中考试
图片尺寸1080x1439
七年级数学下册期末历年真题考卷
图片尺寸1080x1440
八年级地理上册期中历年真题卷含答案
图片尺寸1080x1440
幼儿园教师资格考试综合素质教育法律法规历年真题试卷汇编2真题无
图片尺寸920x1303
广东学考历年真题~数学(22)正在备考广东春季高考(高三学考 - 抖音
图片尺寸1318x1920
全国2009年0月自学考试00158《资产评估》历年真题.doc
图片尺寸792x1120
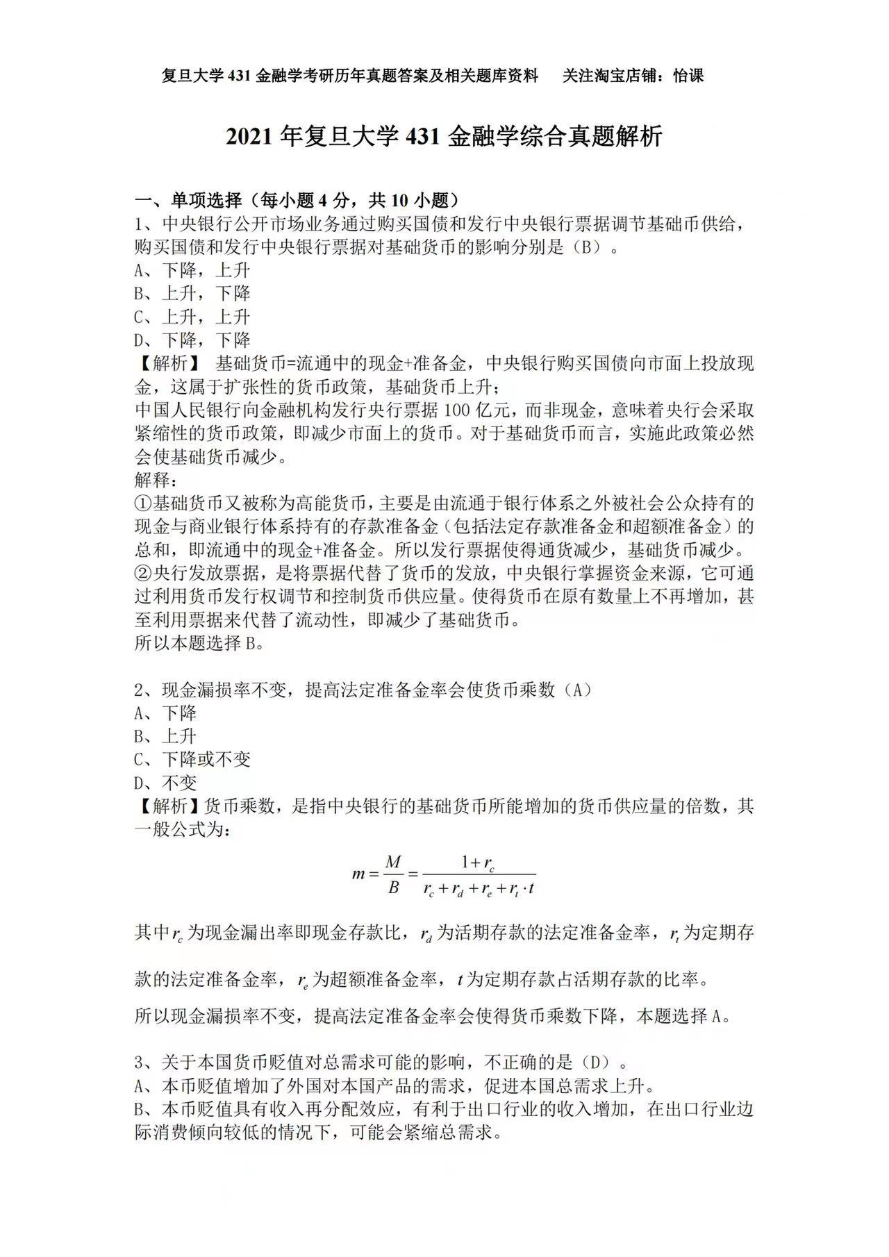
怡课复旦大学431金融学专硕考研历年真题答案及专业课参考书与题库
图片尺寸1280x1810
主管及以下(法医)招录1人《行政职业能力测验》历年真题(答案详解版)
图片尺寸1240x1753
河北单招考试历年真题职业性测试文件_河北单招考试历年真题
图片尺寸1080x1623
2021年考研数学二历年真题及答案电子版内含19872021年
图片尺寸635x558
高职数学函授的性质历年真题及专项练习
图片尺寸1080x1439
自考线性代数经管类·历年真题汇总.
图片尺寸750x1000