厉庄初级中学

呕心沥血,一个山乡教育集体的德善实践 ——记连云港市厉庄初级中学
图片尺寸1080x810
厉庄初级中学
图片尺寸640x640
青春在新时代闪光赵天宇矢志追梦要育桃李万千踏实地从
图片尺寸5760x3840
观念,助力平安校园建设,近日,我院少家庭干警先后走进厉庄初级中学
图片尺寸640x427
厉庄高中:重走红色革命路 励志时代新青年
图片尺寸1000x749
观念,助力平安校园建设,近日,我院少家庭干警先后走进厉庄初级中学
图片尺寸640x368
12355,为青春护航丨"快乐赋能,轻松备考"中高考减压系列活动(二)
图片尺寸1080x810
观念,助力平安校园建设,近日,我院少家庭干警先后走进厉庄初级中学
图片尺寸640x427
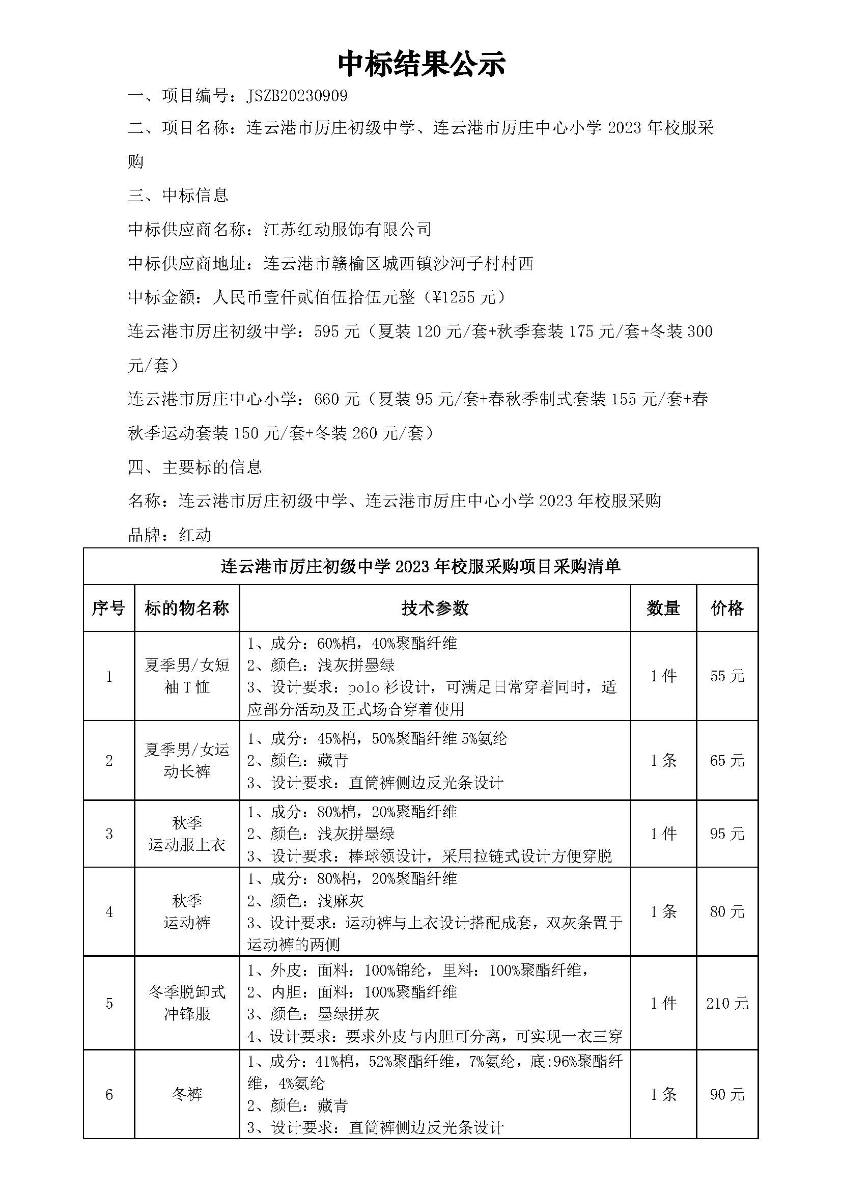
连云港市厉庄初级中学连云港市厉庄中心小学2023年校服采购中标结果
图片尺寸1654x2339
生动的党课厉庄初级中学和高级中学也先后举行了纪念烈士王西善的活动
图片尺寸1080x720
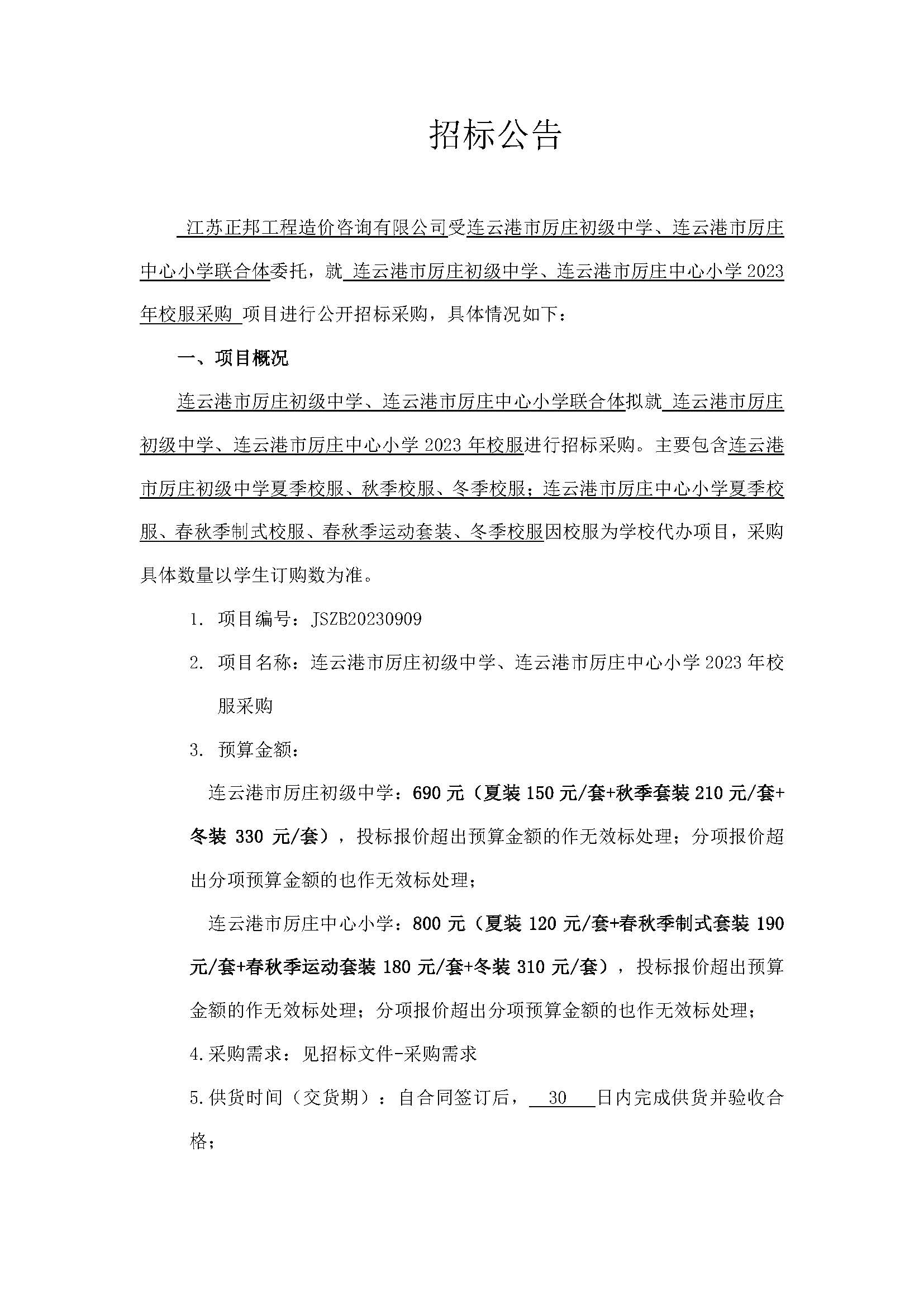
20230913厉云港市厉庄初级中学,连云港市厉庄中心小学2023年校服采购
图片尺寸1654x2339
厉庄乡
图片尺寸1024x768
厉庄乡第一中学
图片尺寸4608x3456
厉庄小学有序进行复学准备工作
图片尺寸6000x4000
观念,助力平安校园建设,近日,我院少家庭干警先后走进厉庄初级中学
图片尺寸426x284
岗位练兵强素质,书法大赛展风采――厉庄乡中心小学举行教师硬笔书法
图片尺寸1000x1500
厉庄乡刘庄小举行拔河比赛
图片尺寸2667x2000
厉庄镇
图片尺寸766x383
连云港市厉庄初级中优秀教师苏国胜风采展
图片尺寸640x348
厉庄乡中心小学举行期末作业教案,教师读书笔记展评活动
图片尺寸2200x1039