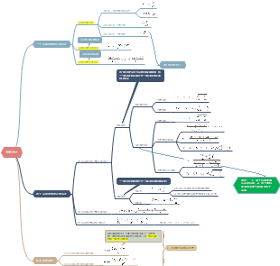
参数估计思维导图

参数估计思维导图
图片尺寸2576x3264
心理统计学第七章参数估计思维导图pdf版
图片尺寸2552x3615
贾俊平统计学思维导图第七章参数估计
图片尺寸1243x951
思维导图社区-海量模板在线使用
图片尺寸310x295
文科小白学统计丨统计描述与参数估计思维导图
图片尺寸1586x1317
信号检测与参数估计(陆根源,陈孝桢编著)思维导图
图片尺寸3372x1456
推断统计02参数估计
图片尺寸1080x810
参数估计总结
图片尺寸1014x603
备考2015考研概率论与数理统计知识体系:参数估计 _考研数学学习指导
图片尺寸614x298
估算思维导图10.21
图片尺寸2667x2000
比如参数估计这一专题,我买的笔记的思路是按照概念---一个总体参数的
图片尺寸815x660
估算思维导图10.21
图片尺寸2667x2000
参数估计之点估计和区间估计
图片尺寸640x359
估算思维导图10.21
图片尺寸2667x2000
估算思维导图10.21
图片尺寸2667x2000
统计4—5章,思维导图9315私第四章 抽样理论与参数估计一,抽样
图片尺寸1080x855
估算思维导图10.21
图片尺寸2667x2000
估算思维导图10.21
图片尺寸2667x2000
思维导图社区
图片尺寸300x262
老习惯,还是先给出该章节的思维导图让大家先有个总体的概念
图片尺寸1274x643