双硫仑阿莫西林

健康储值,我的常备药品和营养品
图片尺寸600x800
比如大家熟知的青霉素类(如阿莫西林),头孢(头孢菌素),阿奇霉素,环丙
图片尺寸1000x1000
双硫仑挽救了转移性乳腺癌患者
图片尺寸288x342
头孢 酒没事?双硫仑样反应最快五分钟会出现,医生提醒别犯险
图片尺寸960x720
为什么吃了头孢之后不能喝酒##杨波报平安
图片尺寸690x3420
阿莫西林和酒精会产生双硫仑反应吗?
图片尺寸3000x4000
说走就走"这句话已经是老生常谈了,这是因为头孢 酒会引发"双硫仑样
图片尺寸2331x1280
商品详情
图片尺寸800x800
说说双硫仑样反应_手机搜狐网
图片尺寸1080x4050
喝酒吃药会有双硫仑反应
图片尺寸1080x1374
因此24小时后不可以喝酒,酒精会和阿莫西林产生双硫仑反应,严重会导致
图片尺寸887x500
阿莫西林与酒精发生双硫仑反应?揭秘守护指南
图片尺寸1242x1660
阿莫西林和酒精会产生双硫仑反应吗?
图片尺寸3000x4000
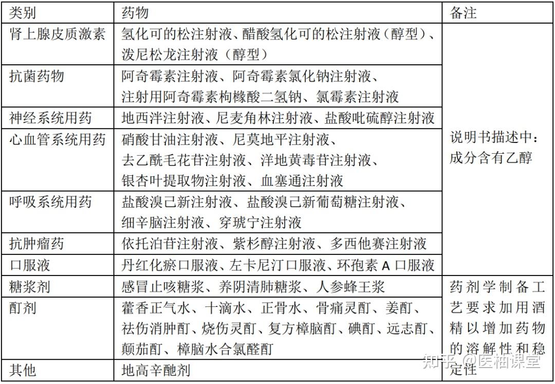
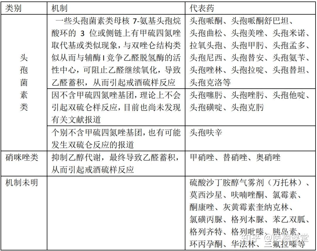
引起双硫仑样反应药物一览表
图片尺寸1080x855
双硫仑反应急救措施
图片尺寸1280x1707
阿莫西林和酒精会产生双硫仑反应吗?
图片尺寸3000x4000
"致命cp"——双硫仑样反应:不仅仅是头孢,这些药物也要注意!
图片尺寸1080x858
引起双硫仑样反应药物一览表
图片尺寸1080x747
双硫仑样反应课件_第1页
图片尺寸1500x1125
因为这样可能引发双硫仑样反应第三头孢与酒的三个健康风险知识放心
图片尺寸924x1920