双运放电路图

如图,将两个运放都接成反相比例电路的用意是什么?
图片尺寸1559x616
双运放立体声耳机放大器
图片尺寸844x821
用双运放组成的平衡输出电路图
图片尺寸489x541
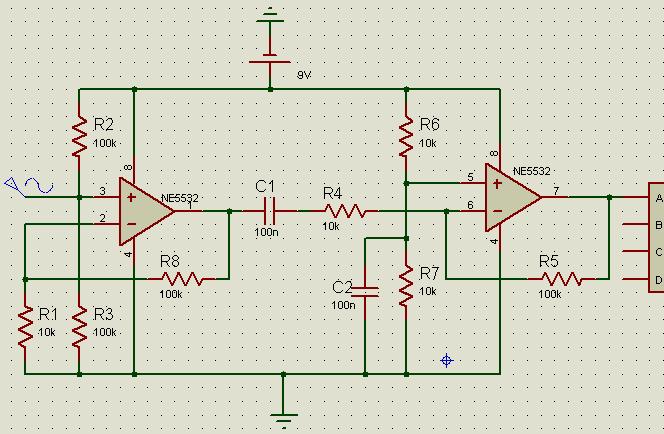
如图:两级运放的电路原理该如何计算呢?
图片尺寸710x400
【求助】两级运放就能自激?
图片尺寸664x434
简单双运放恒流源电路
图片尺寸885x620
4558双声道运放电路图(六款电路图分享)
图片尺寸601x175
关于单片机的放大电路,为什么仿真会这样
图片尺寸549x256
使用在仪表放大器中的双运放
图片尺寸1268x845
tda双声道功放电路
图片尺寸741x730
近期打算用op177运放做一个较为精密的1ma电流源,电路如下
图片尺寸681x515
cf1458系列双电源通用型双运放电路图
图片尺寸543x395
通用运放ic前级放大电路举例
图片尺寸3898x1700
lm358双运算放大器简介
图片尺寸500x460
带通滤波器电路(双运放带通滤波器设计)
图片尺寸586x430
运放双电源供电时序问题
图片尺寸540x393
双运放集成电路
图片尺寸464x574
每个声道包括前置放大器和音量调节电路两部分.
图片尺寸668x537
cf353双电源高输入阻抗双运放电路图
图片尺寸537x450
全对称双差分电路的几个问题请教
图片尺寸3465x1855