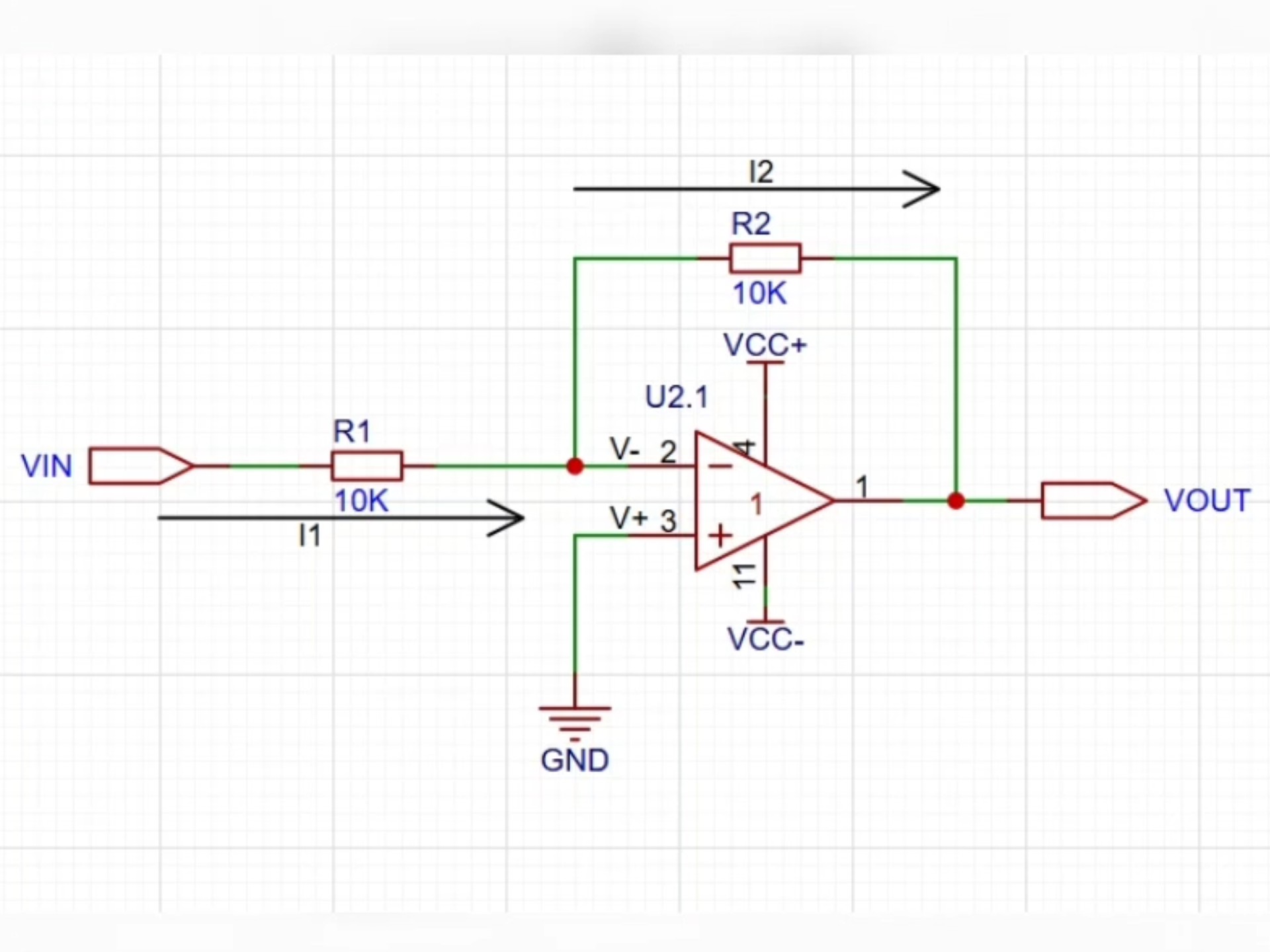
反相放大器电路

反相同相放大电路 电压跟随器 虚短虚断
图片尺寸1920x1440
今天终于明白了,反向放大电路
图片尺寸1920x1440
反相与同相放大电路的深入探讨及应用实例
图片尺寸1080x612
反相运算放大器电路图
图片尺寸543x279
叫做闭环电压放大倍数二,反相放大电路电路原理
图片尺寸889x602
搞不懂反相运算放大器不要错过这一文案例公式几分钟搞定
图片尺寸860x762
反相放大器电路图
图片尺寸1176x728
反相放大器电路具
图片尺寸720x584
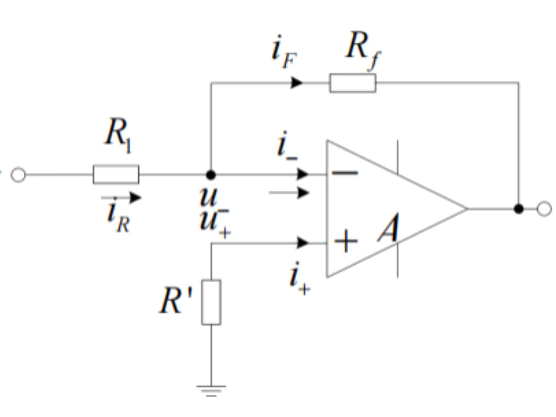
高增益反相比例放大器设计
图片尺寸952x602
运放常用电路
图片尺寸725x412
含t型网络的反相放大器
图片尺寸1143x1019
放大电路的反相输入端,而同相输入端接地,由于这种配置,电压加法器
图片尺寸471x371
反相运算放大器电路
图片尺寸437x231
multisim14.0仿真(九)反相放大器
图片尺寸733x405
展开全部 这是反相器电路图 向左转
图片尺寸3415x2258
高速反相放大器ha5195电路
图片尺寸1331x893
采用反相正基准电压电路的反相运算放大器
图片尺寸614x346
上图显示的电路是一个反相放大器,其非反相输入接地
图片尺寸474x257
运放反相放大器怎么做电路图是什么样为什么我同相放大器输出正常反相
图片尺寸359x380
反相/同相比例放大器电路分析
图片尺寸675x452