发射极

印度于昨天完成了年度首次火箭发射pslv极轨卫星发射火箭dl双固体助推
图片尺寸2726x4096
三极管的发射极,基极,集电极怎么区分?
图片尺寸517x264
nasa insight kicks off 6-month journey to mars
图片尺寸2400x1350
印度烈火3导弹
图片尺寸1632x2464
图文:印度pslv-c8极轨火箭发射国外卫星
图片尺寸433x570
日本在鹿儿岛县种子岛宇宙中心发射搭载引路3号卫星的h2a型火箭建立日
图片尺寸700x1050
三叉戟ii火箭的发射-目前是美国战略核力量的基础. 美国海军照片
图片尺寸1135x1517
4 / 8 一名目击者说:"这枚造型优美的导弹从发射架射出几秒钟后,呼啸
图片尺寸950x1296
还是pnp型三极管,它们都有三个引脚,分别为基极b,集电极c和发射极e
图片尺寸640x444
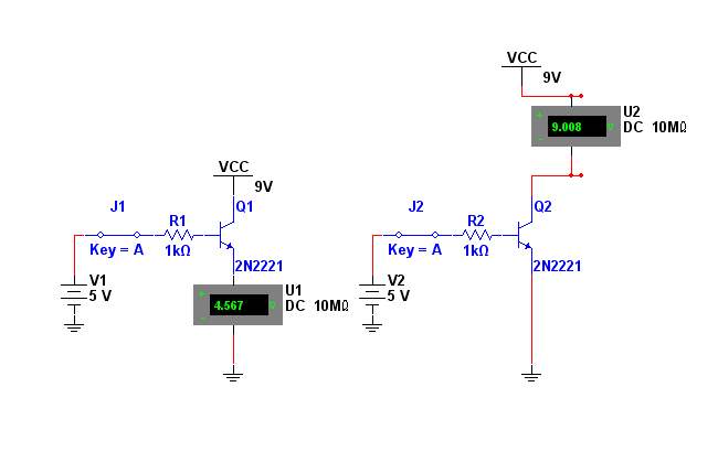
发射极
图片尺寸650x429
首次月背着陆!嫦娥四号发射震撼瞬间
图片尺寸1080x720
图7.1 共发射极基本放大电路
图片尺寸1080x810
欧洲多国联合研制的紫菀-30防空导弹发射瞬间,这型导弹发射的图片不多
图片尺寸2276x1280
电子技术基础之三极管_三极管基极与发射极小于0.
图片尺寸1004x645
三枚火箭相继发射,开启极光探测之旅
图片尺寸1280x1919
概 发射极e n 述 集电极c e b c 三极管结构及电路符号 p n 基极b
图片尺寸1080x810
怎么判断三极管的发射极与集电极
图片尺寸530x890
"快舟·锐科激光号"火箭成功发射 图片来源:锐科激光
图片尺寸1253x905
这个超核通常由脉冲星演化而来,它是一个带有两个发射极的,没有外壳的
图片尺寸2000x1500
基极用b表示!发射极用e表示!
图片尺寸528x239