受控文件

供应商管理程序受控文件
图片尺寸920x1302
什么叫做受控文件受控文件的定义介绍
图片尺寸600x600
受控文件一览表
图片尺寸730x1013
每个文件都有受控章
图片尺寸1440x1080
医疗器械受控文件清单
图片尺寸920x1302
控告书范文 控告人: 被控告人:张宗潘男民警职务
图片尺寸496x702
公司受控文件清单
图片尺寸920x1302
印章受控文件正本副本合格不合格印刷品验收注销章送印油
图片尺寸1080x1080
iso14001环境管理体系受控文件清单doc2页doc
图片尺寸920x1302
公司受控文件一览表
图片尺寸920x1303
受控文件管理规定
图片尺寸774x1131
受控文件编号细则.doc
图片尺寸993x1404
包邮受控文件/与原件相符 会计印章通用翻转万次章回墨印章
图片尺寸800x800
msr04042受控文件发放审批表doc1页
图片尺寸792x1120
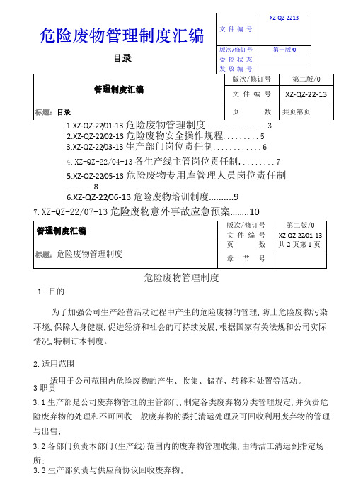
文件编号|xz-qz-2213| 版次/修订号|第一版/0| 受控状态|发放编号
图片尺寸496x702
受控文件清单
图片尺寸784x1059
iso14001环境管理体系受控文件清单
图片尺寸920x1301
现行有效受控文件清单a
图片尺寸1092x628
2020年新版受控文件清单.docx 9页
图片尺寸860x1218
2020年新版受控文件清单.docx 9页
图片尺寸860x1218