叙述

各种人称叙述的好处
图片尺寸920x1302
六年级作文《我的烦恼》写的真好 原来小孩也有如此多的烦恼 叙述清晰
图片尺寸960x1280
《活着》心之所向,素履而往.《活着》通篇都在叙述如何死去,标 - 抖音
图片尺寸1440x2560
直接叙述改为间接叙述的方法及练习1
图片尺寸920x1303
现代文叙述方式及叙述人称及其作用
图片尺寸920x1302
拆解小学生满分作文《唐诗和面包》本文叙述了发生在公交车上的一
图片尺寸1076x1434
作者采用第一人称"我"的叙述角度.
图片尺寸960x1280
叙述学词典
图片尺寸800x1213
故事性叙述我可能更加适合顺序的
图片尺寸1080x1440
叙述谬误
图片尺寸3068x1677
小镇做题家:本文通过叙述自己年轻时求学的迫切,境遇的艰难, - 抖音
图片尺寸1440x1920
三下七单元习作 身边那些有特点的人.1 在叙述中刻画人物 - 抖音
图片尺寸1440x1920
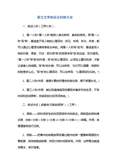
语文文学知识点归纳大全 一,叙述人称(三种人称):1,第一人称("第一
图片尺寸496x702
这首诗叙述周人先祖讨伐殷商的伟大胜利.诗从王季生文王写 - 抖音
图片尺寸1440x2632
这本以叙述性为方式的史书,是站在一个以万物规律运行的事 - 抖音
图片尺寸1920x1446
摘抄和心得日更第5天反向叙述和本章重点
图片尺寸1080x1439
万火归一.前面一直在描写,叙述,似乎永远不知道他在讲什么东西 - 抖音
图片尺寸890x1920
干货如何写好叙述性诡计
图片尺寸1080x1440
不知道从哪里下手?叙述不会写? 相信第一 - 抖音
图片尺寸1064x1495
七篇古言虐文,全篇都是平平淡淡的叙述,但眼泪却是止不住的流# - 抖音
图片尺寸1440x2550