口腔病历 模板

口腔门诊病历模板:从阻生牙到三叉神经痛
图片尺寸861x1070
🦷口腔门诊病历模板全解析📝
图片尺寸1078x1372
牙科门诊病历
图片尺寸1240x1755
口腔溃疡病历模板范文
图片尺寸1240x1753
🦷 北大口腔之旅:深龋治疗大揭秘 🔍
图片尺寸2560x1787
第一人民医院口腔医院3楼林辉诱导患者做根管,做坏好牙伪造病历
图片尺寸2048x2966
口腔门诊病历模板速存!
图片尺寸1080x1686
口腔种植专用病历
图片尺寸1240x1753
口腔病历模板
图片尺寸1860x2631
🦷青岛市口腔医院急性牙髓炎根管治疗
图片尺寸1920x1920
口腔正畸病例书写模板
图片尺寸1860x2631
口腔颌面外科门诊病历
图片尺寸1902x2558
山东大学口腔医学院根管治疗全攻略
图片尺寸1035x1328
或认领文档简介xx医院门诊初诊病历姓名: 性别: 年龄: 科室:口腔科
图片尺寸920x1306
北京口腔医院正畸专用病历
图片尺寸920x1302
正畸病例来了 北大口腔第四门诊的小姐姐都好温柔
图片尺寸1280x1706
口腔医院口腔种植病历全
图片尺寸1240x1753
口腔正畸病历
图片尺寸920x1303
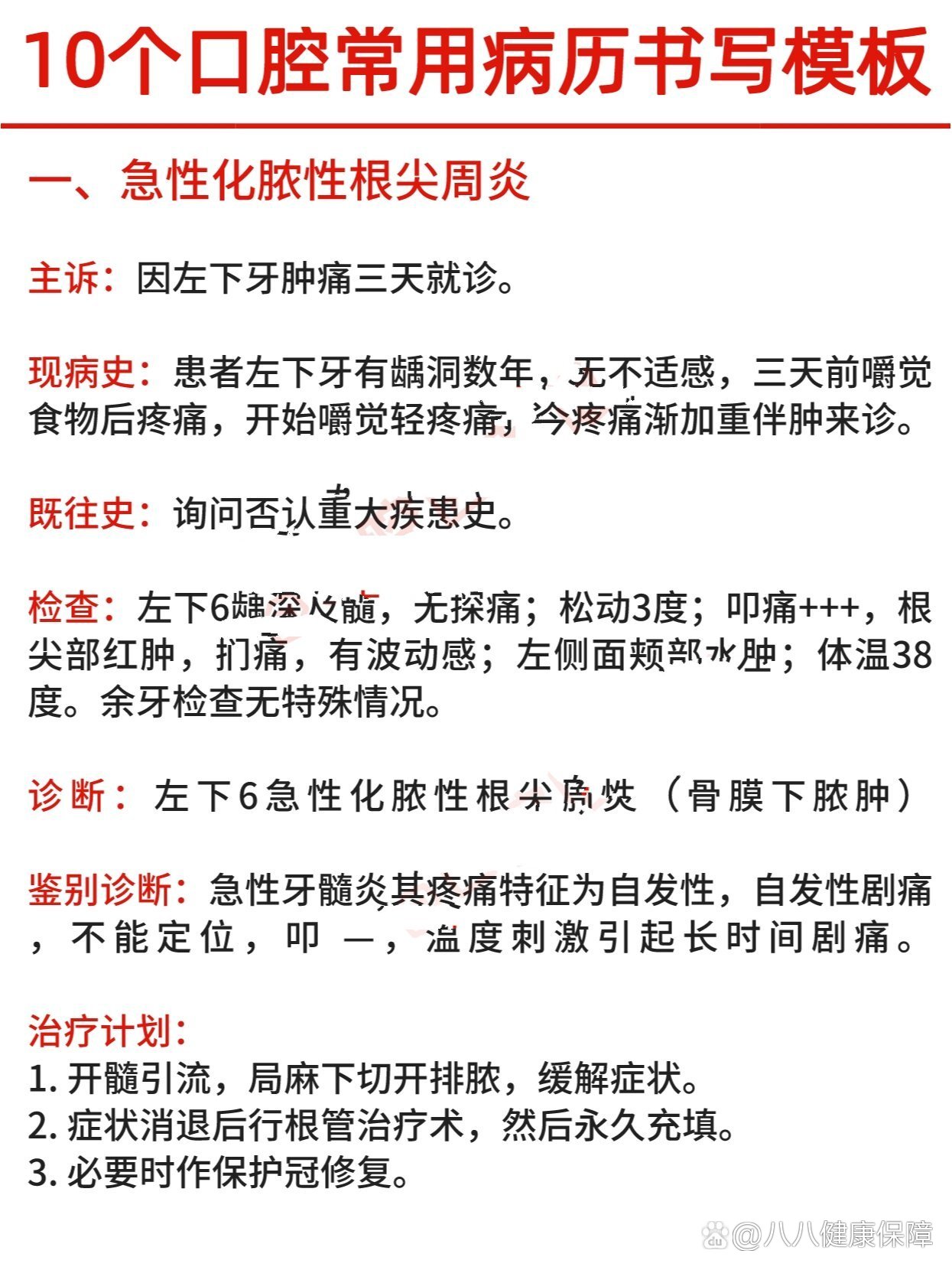
10个口腔常用病例书写模板
图片尺寸1245x1660
口腔门诊病历书写模版之牙外伤,松牙固定
图片尺寸1280x1706