叫号系统 物理

排队叫号系统
图片尺寸800x476
眼科医院叫号系统的常见特点和功能有哪些-中天互通_候诊_患者_服务
图片尺寸1268x767
体检排队叫号系统_分诊排队叫号系统_菲铃呼叫系统
图片尺寸1400x928
叫号 排队机系统组成
图片尺寸640x422
有线网络排队叫号系统拓扑结构图
图片尺寸948x729
排队叫号系统配置说明书
图片尺寸600x450
叫号系统硬件
图片尺寸949x1016
排队叫号系统的工作原理是通过采用无线数传模块和传输控制卡,将现场
图片尺寸640x405
排队叫号系统工程设计方案
图片尺寸600x454
排队叫号系统
图片尺寸579x420
药房取药排队叫号系统_分诊排队叫号系统_菲铃呼叫系统
图片尺寸1400x928
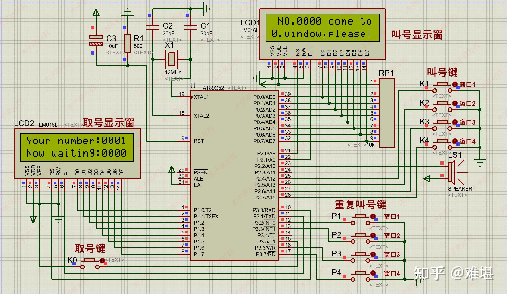
基于51单片机排队叫号系统—银行,医院
图片尺寸2127x1234
排队叫号系统(qti2001)
图片尺寸948x545
医院分诊排队叫号系统方案-企业官网
图片尺寸956x539
体检排队叫号系统的常用功能配置可以包括以下几个方面
图片尺寸748x418
智慧排队叫号系统方案-浙江格亚信息科技有限公司
图片尺寸1587x1077
有线排队叫号系统
图片尺寸742x379
智慧医养排队叫号系统
图片尺寸1280x916
排队系统_提供定制化医院门诊分诊微信公众号预约挂号排队叫号系统
图片尺寸800x801
sj31,基于51单片机排队叫号系统.lcd1602显示_医 - 抖音
图片尺寸553x323