可口可乐在乎体

北大方正集团旗下方正字库携手可口可乐打造"在乎体"
图片尺寸1080x761
可口可乐在乎体大家应该都很熟悉了w,在方正公众号
图片尺寸1776x1184
可口可乐在乎体
图片尺寸2160x2647
可口可乐在乎体楷体字体
图片尺寸1182x565
7可口可乐,8.5元2袋三全水饺#优惠活动 #家门口的生 - 抖音
图片尺寸1080x2088
可口可乐在乎体
图片尺寸593x289
可口可乐在乎体文本大
图片尺寸850x680
可口可乐 - 比你知道的更庞大 | company man
图片尺寸2276x1422
可口可乐在乎体文本体——专为排版而造_设计
图片尺寸1080x2040
可口可乐在乎体
图片尺寸2160x2209
可口可乐在乎体
图片尺寸2160x1408
可口可乐在乎体
图片尺寸2160x1866
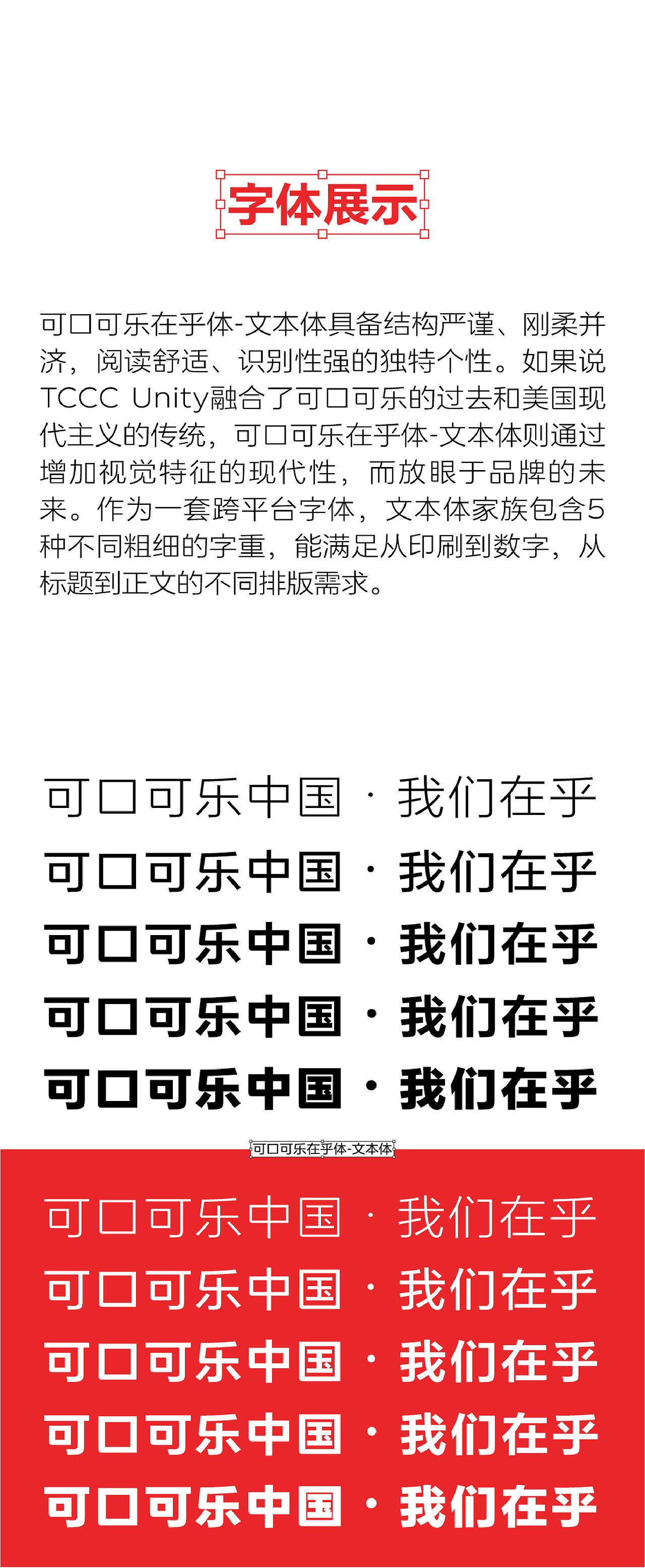
可口可乐在乎体文本体专为排版而造
图片尺寸1280x2166
可口可乐出了套字体在乎体
图片尺寸1080x1260
可口可乐在乎体
图片尺寸2160x3018
可口可乐在乎体文本体专为排版而造
图片尺寸1280x3109
可口可乐在乎体
图片尺寸1080x1920
可口可乐在乎体
图片尺寸700x280
可口可乐在乎体:写在乎的事,给在乎的人
图片尺寸900x1168
可口可乐,腾讯,京东定制字体背后的营销秘密是什么?
图片尺寸639x373