可转债交易规则

超详细可转债规则介绍
图片尺寸931x695
可转债交易规则(强烈建议收藏)
图片尺寸1713x1280
可转债交易规则及买卖策略 沪深两市的交易所针对可转债交易发布了新
图片尺寸3508x2480
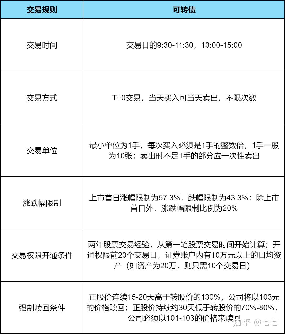
转发最新版的可转债交易规则制表, 以供参考学习.
图片尺寸1243x1280
可转债基础交易规则图
图片尺寸1373x1126
可转债买卖交易规则 可转债交易规则一览表 - 说网贷
图片尺寸648x772
可转债上市交易规则(超详细)
图片尺寸662x826
可转债交易规则的这六点要知道
图片尺寸734x431
可转债交易规则有哪些什么是可转债
图片尺寸782x383
沪深可转债交易规则完整版,建议收藏
图片尺寸640x841
可转债交易规则上海和深圳交易所交易区别
图片尺寸722x330
理财篇 | 【可转债交易新规】
图片尺寸1080x1022
可转债交易规则 玩转可转债必备基础知识--交易规则,帮大家整理好了.
图片尺寸1715x1280
可转债交易规则—新规解读
图片尺寸1080x1605
可转债基础12可转债交易规则
图片尺寸1080x1439
第二证券可转债基础知识想玩可转债一定要搞懂的交易规则
图片尺寸1086x1274
你应该知道的可转债交易规则及套利方法
图片尺寸800x852
知悉可转债交易规则
图片尺寸1080x1439
2021年4月最新可转债交易规则
图片尺寸640x406
可转债上市交易规则
图片尺寸716x465