叶绿体染色

【科研进展】郁飞教授团队在叶绿体蛋白稳态平衡方面取得进展
图片尺寸1669x1306
正在转圈圈的叶绿体
图片尺寸1080x1920
作者利用透射电镜(tem)研究了绿色和突变体叶片中叶绿体的亚显微结构.
图片尺寸858x1388
p>叶绿体(chloroplast)是 a target="_blank" href="/item/质体
图片尺寸2592x1936
下面是染色后的洋葱根尖,土豆多糖,叶绿体
图片尺寸4095x3062
叶绿体在显微镜下是什么颜色的?
图片尺寸1200x904
叶绿体图片
图片尺寸352x350
学科教师饶玉春课题组在叶绿体发育机制上取得新进展
图片尺寸599x433
开心,看到了超明显的叶绿体胞质环流!
图片尺寸1024x576
武汉植物园完成城口桤叶树叶绿体基因组的解析
图片尺寸852x762
显微镜下的叶绿体"偷渡"现象
图片尺寸2304x1440
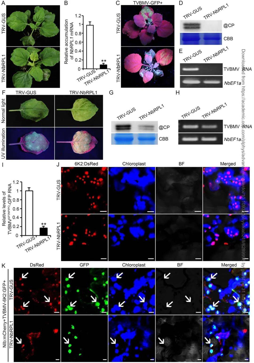
山东农业大学李向东教授课题组揭示烟草叶绿体核糖体蛋白rpl1促进tvb
图片尺寸1080x1542
叶绿体
图片尺寸900x637
identification and characterization of a spotted-leaf mutant
图片尺寸685x1148
展开全部 叶肉细胞位于上,下表皮之间,叶肉细胞内含有大量的叶绿体
图片尺寸3240x2072
overexpression of dgwrky4 enhances salt tolerance
图片尺寸2001x1992
显微镜镜检叶绿体,哪一个才是叶绿体呢
图片尺寸728x478
2 细胞器——系统内的分工合作》盐城中学 王磊 (共19张ppt)
图片尺寸720x540
苔藓的叶绿体想进来看看吗
图片尺寸759x1011
叶绿体的流动-高清视频
图片尺寸640x360