司马懿名字

司马懿啊
图片尺寸2080x1560
司马懿魏宗万:被导演跪求演戏,拍戏38年买不起房,却娶了房东女儿
图片尺寸640x498
本图是小编精选的第11张壁纸:名字是《王者荣耀司马懿 暗渊魔法4k壁纸
图片尺寸1275x717
司马懿:晋人.字仲达. 懿,深.《诗·豳风·七月》:"女执懿筐.
图片尺寸880x1906
本图是小编精选的第11张壁纸:名字是《司马懿 王者荣耀 4k电脑壁纸》
图片尺寸1275x717
杜预的【灭吴】,神司马懿 【连破】等名字符合历史特点!
图片尺寸905x1280
司马懿,这个名字一提起,或许有些人便心生不满,急于反驳,甚至想弃文而
图片尺寸640x827
司马懿,这个名字一提起,或许有些人便心生不满,急于反驳,甚至想弃文而
图片尺寸640x827
影之刺客司马懿.
图片尺寸640x1138
司马懿,这个名字一提起,或许有些人便心生不满,急于反驳,甚至想弃文而
图片尺寸640x827
有一位智勇双全的传奇人物,他的名字叫做司马懿
图片尺寸640x354
司马懿他们家祖上,到底是什么背景?司马懿的祖宗曾被项羽封王?
图片尺寸576x815
网传司马懿新皮肤,作为最特殊的英雄之一,首款限定可能要来了
图片尺寸1618x912
沉不住气时看司马懿,熬不住时看刘邦,读历史真的让人豁然开朗!
图片尺寸640x837
司马懿,这个名字一提起,或许有些人便心生不满,急于反驳,甚至想弃文而
图片尺寸640x827
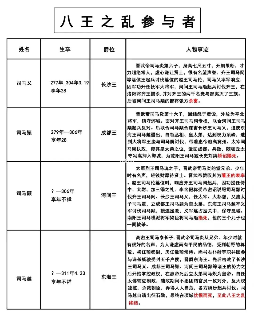
司马懿后人内斗—八王之乱
图片尺寸1080x1366
王者荣耀电子竞技国服最强打野司马懿李白韩信
图片尺寸1024x576
熬隐获取方式突变,双商店开启,摇心愿活动登场,2w点券给司马懿
图片尺寸1079x723
《司马懿:从龙套到主角》在历史的长河中,司马懿的名字犹如一颗璀璨的
图片尺寸640x853
当你沉不住气时,请看看司马懿;熬不住的时候,再看看刘邦;坚持 - 抖音
图片尺寸1079x1920