合成氨装置总图

模拟的是某化工厂30万吨/年合成氨装置
图片尺寸798x572
中石化南化公司大化肥合成氨气化装置采用德士古8
图片尺寸893x395
一种制备合成氨的装置及方法与流程
图片尺寸1000x815
模拟的是某化工厂30万吨/年合成氨装置
图片尺寸798x603
一种可再生能源合成氨的装置和方法
图片尺寸1900x1470
【技术讲堂】合成氨装置
图片尺寸640x480
科莱恩与kbr提供合成氨解决方案
图片尺寸507x344
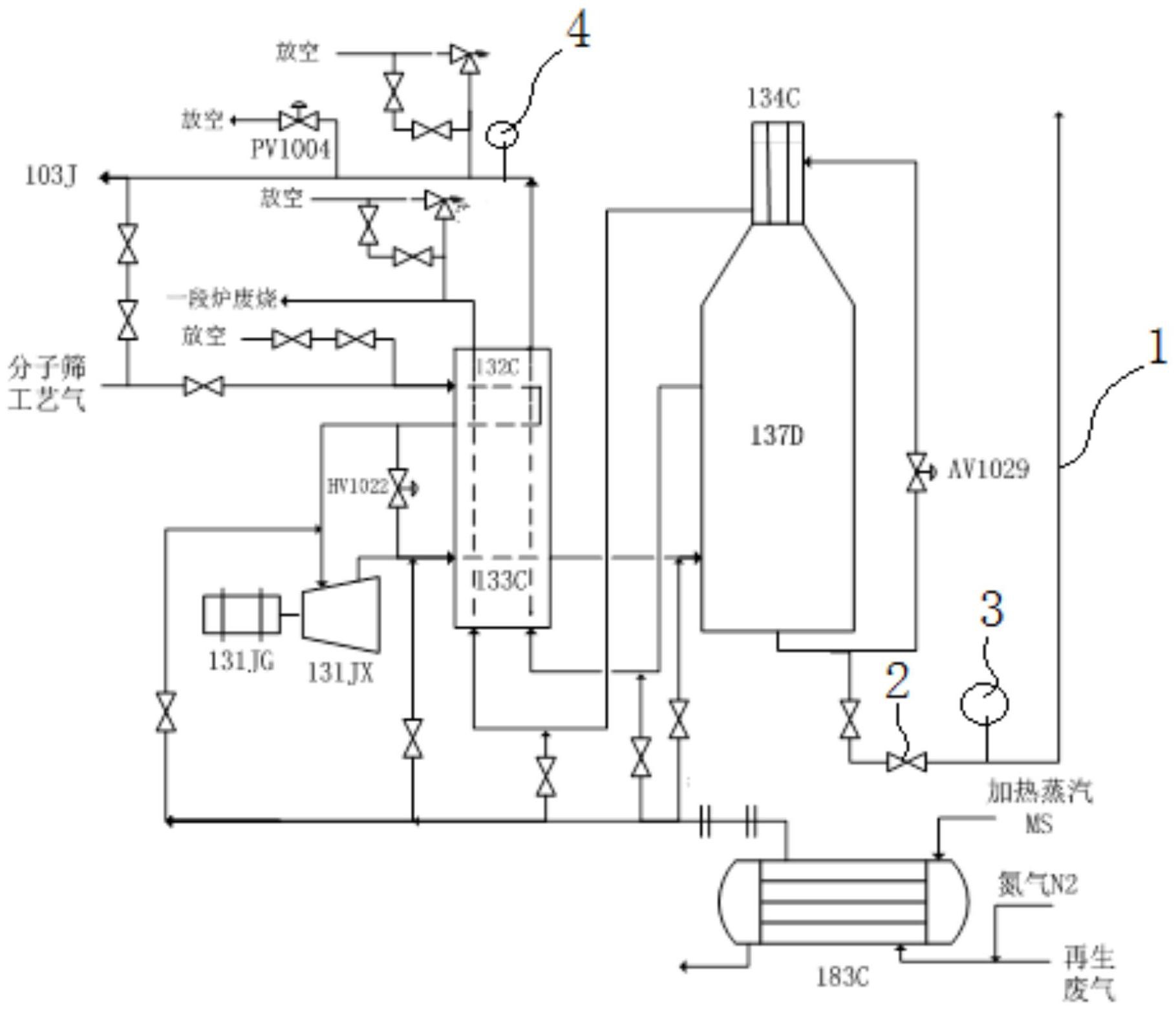
一种合成氨装置冷箱解冻方法
图片尺寸1819x1563
大型合成氨工艺流程总图
图片尺寸420x341
氨合成塔
图片尺寸607x313
合成氨脱碳工段设备布置图
图片尺寸932x639
一种可再生能源合成氨的装置和方法与流程
图片尺寸1000x773
第四代Ⅲjd型氨合成系统技术_湖南安淳高新技术有限公司官网网站
图片尺寸640x640
氨合成塔
图片尺寸429x877
氨合成塔图
图片尺寸387x523
合成氨工艺技术交流区【每日一题2009-03-20】
图片尺寸610x705
氨合成塔,氨合成塔百科
图片尺寸660x821
合成氨的发现过程
图片尺寸2592x1616
年产10万t合成氨装置变换系统
图片尺寸300x212
1800整体锻焊式氨合成塔设计(含cad图纸,说明书)
图片尺寸262x370