同轴正反转

正反转控制线路图(考试)答案ppt
图片尺寸1080x810
电工新手,请教老师傅,发张控制电动机正反转电路图和实物接线图,发到
图片尺寸746x534
双重连锁正反转 只有2个接触器.2个恢复按钮,1个急停按钮
图片尺寸736x552
正转反转电机
图片尺寸704x557
电机正反转电路图
图片尺寸520x342
电机正反转电气联锁机械联锁电路图
图片尺寸1024x658
电机正反转电路图
图片尺寸549x407
三相异步电动机正反转控制电路见附图.
图片尺寸962x615
同轴正反转机构无噪音设计与制造
图片尺寸916x782
电机正反转的控制问题
图片尺寸1127x778
同轴正反转机构无噪音设计与制造
图片尺寸916x782
求一个电机正反转电路图
图片尺寸647x397
正反转电路ppt
图片尺寸1080x810
正反转控制电路
图片尺寸1080x810
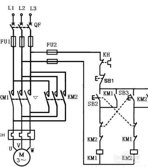
电机反转如何调成正转
图片尺寸500x566
电机正反转启动电路
图片尺寸808x536
电机正反转控制原理电路图,电路分析及相关资料(电工进网作业证考试)
图片尺寸920x651
活塞驱动的同轴反转机构
图片尺寸740x459
同轴正反转机构无噪音设计与制造
图片尺寸916x782
求正反转控制线路图
图片尺寸524x529