哈密顿量

哈密顿正则方程
图片尺寸402x371
我们可以如下定义rbm哈密顿量
图片尺寸514x352
(a)(x-a) 1/2v"(a)(x-a)2 质量为m,频率为ω的振子的哈密顿量可表示为
图片尺寸1080x810
用离散化方法求哈密顿量
图片尺寸5394x3706
18量子力学基础ppt
图片尺寸1080x810
用离散化方法求哈密顿量
图片尺寸3662x2700
52有效哈密顿量简并微扰论以及不稳定态
图片尺寸1907x2775
哈密顿力学ppt
图片尺寸1080x810
stardust理论物理初阶篇八哈密顿正则方程力学美的高峰
图片尺寸3000x2100
海外直订hamiltonians 哈密顿量
图片尺寸800x800
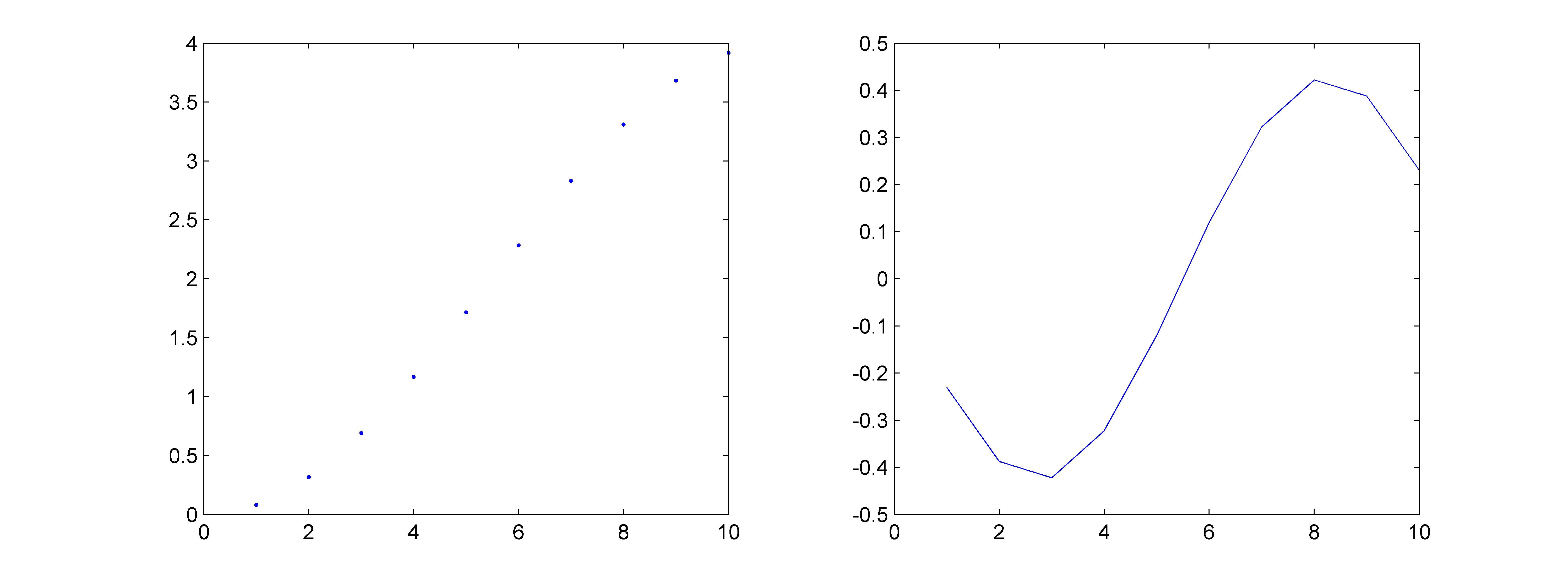
用离散化方法求哈密顿量
图片尺寸6268x2312
偶宇称晶格(a)与奇宇称晶格(b)的哈密顿量表现不同热化带隙(thermal
图片尺寸400x437
哈密顿算符的几种表示法
图片尺寸920x1302
但实际的固体极为复杂,为了写出其哈密顿量,必须进行简化
图片尺寸630x897
拉格朗日量哈密顿量及变分原理
图片尺寸302x336
量子力学中的角动量是怎样的张朝阳的物理课介绍球坐标下的哈密顿算符
图片尺寸1068x612
算术表达式求解背景拓扑2017prl点阵模型中哈密顿量的求解与高阶拓扑
图片尺寸720x606
更好的"哈密顿量",更佳的模拟
图片尺寸1890x945
trs保护下拓扑绝缘体一时间反演算符做一个简单的trs哈密顿量bhz模型
图片尺寸1267x378
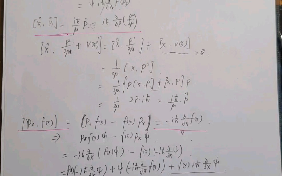
x与h坐标与哈密顿量的对易关系,p与h动量与哈密顿量的对易关系 陈鄂生
图片尺寸986x616