哈希算法

哈希算法
图片尺寸2880x1800
hash算法_哈希摘要-csdn博客
图片尺寸835x408
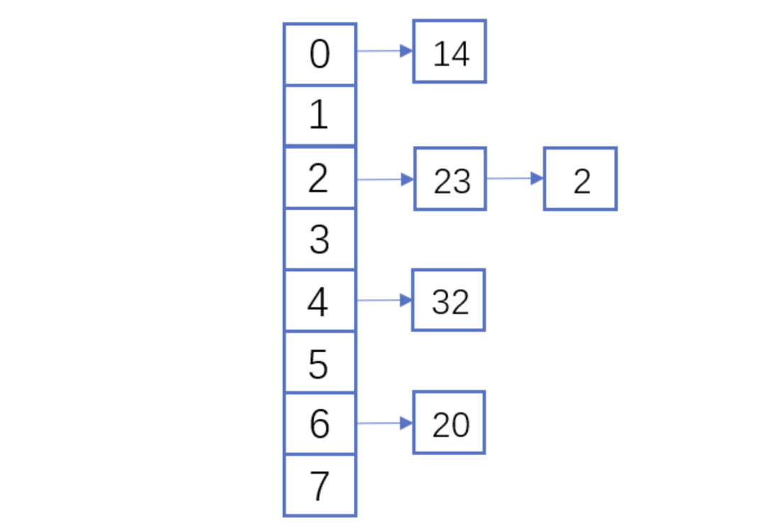
比如我们看一种常见的实现方式,哈希算法 数组 链
图片尺寸1533x1183
比较常用的算法是链地址法和开放地址法.
图片尺寸1080x741
哈希表
图片尺寸589x483
一致性哈希算法
图片尺寸1200x888
哈希表
图片尺寸1034x697
哈希散列算法
图片尺寸1000x445
哈希表的几个概念
图片尺寸912x500
hash算法
图片尺寸642x303
哈希算法及其拓展
图片尺寸938x706
区块链核心知识丨hash算法原理|字符串|哈希|hash_网易订阅
图片尺寸650x551
哈希表的查找
图片尺寸711x318
《数据结构》哈希表
图片尺寸1106x538
负载均衡中的一致性hash算法
图片尺寸1964x834
哈希
图片尺寸950x546
哈希表2
图片尺寸1080x623
哈希表的基础理解
图片尺寸1081x545
pythonhashlib哈希算法
图片尺寸658x238
哈希表
图片尺寸929x547