哈希表拉链法

哈希表拉链法
图片尺寸1398x808
拉链法(链表的数组)
图片尺寸695x374
无序链表实现查找表拉链法处理冲突的思路是: 利用链表数组实现查找表
图片尺寸519x445
因此平均查找长度较短;(2)由于拉链法中各链表上的结点空间是动态申请
图片尺寸419x368
哈希表拉链法及应用举例
图片尺寸482x311
拉链法查找开放定址法线性探测线性探测 查找平方探测法注意:散列表
图片尺寸2224x1668
数据结构与算法哈希表hash
图片尺寸788x449
拉链法查找开放定址法线性探测线性探测 查找平方探测法注意:散列表
图片尺寸2224x1668
拉链法查找开放定址法线性探测线性探测 查找平方探测法注意:散列表
图片尺寸2224x1668
哈希表
图片尺寸554x253
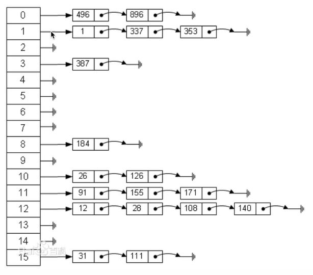
拉链法:哈希表每个位置都连接一个链表,当冲突发生时,冲突的元素将被
图片尺寸614x540
哈希表开散列法拉链法
图片尺寸940x593
哈希表拉链法及应用举例
图片尺寸468x316
解决方法二(线性探测法):利用两张足够大的哈希表 keys[m
图片尺寸1125x491
哈希表查找 — 拉链法
图片尺寸698x398
哈希表的两种常见实现方式转载. 拉链法实现 线性探测法实现 网友评论
图片尺寸454x314
拉链法哈希表
图片尺寸441x206
哈希表
图片尺寸554x347
这两种方法的不同之处在于,拉链法把发生冲突的关键码存储在哈希表主
图片尺寸831x550
java中拉链法是什么java哈希表的构建拉链法
图片尺寸270x638