哈弗h4故障灯图解大全

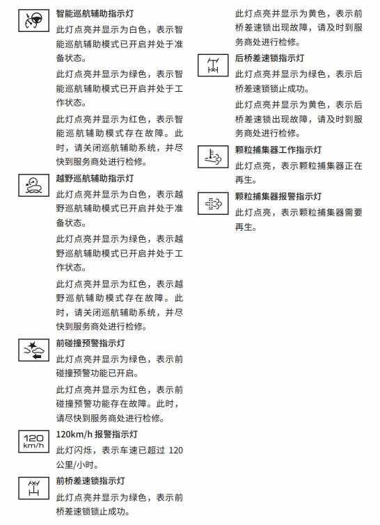
哈弗h4仪表盘故障灯图解大全,哈弗h4指示灯图标解释
图片尺寸534x749
哈弗h4仪表盘故障灯图解大全,哈弗h4指示灯图标解释
图片尺寸527x750
哈弗h4仪表盘故障灯图解大全,哈弗h4指示灯图标解释
图片尺寸532x749
车辆故障指示灯图解(车辆仪表盘指示灯图解 故障)插图
图片尺寸500x522
常用电源或备用电源的指示灯(红色)点亮
图片尺寸500x550
汽车仪表盘指示灯图解(纯电动汽车仪表盘指示灯图解)
图片尺寸800x1132
哈弗h4仪表盘故障灯图解大全,哈弗h4指示灯图标解释
图片尺寸546x755
哈弗h6最新版故障灯说明【适合放手机上应急查询】
图片尺寸700x445
二手车保养有技巧,常见故障有哪些,小编带您变身养车达人
图片尺寸640x716
第5页h6运动版论坛_哈弗车友会
图片尺寸620x511
长城哈弗f5故障灯图解大全哈弗f5仪表盘指示灯图标解释
图片尺寸765x371
准吗还能续航多远
图片尺寸700x460
四轮电动车仪表台显示象油胡图标是什么原因
图片尺寸650x477
故障灯图解大全大图(长安汽车故障灯图解大全大图)
图片尺寸900x446
哈弗h6最新版故障灯说明【适合放手机上应急查询】
图片尺寸700x558
哈弗h2仪表盘故障灯图解,哈弗h2指示灯图解说明大全
图片尺寸722x705
哈弗h6故障灯亮起时说明的问题
图片尺寸600x884
【图】大家帮忙看看这是什么故障灯长城h5柴油版_哈弗h5论坛_汽车之家
图片尺寸700x468
【遂宁建国哈弗】车友们,不懂故障灯,出门要被坑!
图片尺寸620x583
哈佛图片详解_哈弗h2论坛_哈弗车友会
图片尺寸900x600