商业白皮书

《中国企业商业创新白皮书2023》
图片尺寸595x807
能源石化交易行业区块链应用白皮书全网联合首发
图片尺寸1654x2364
2021数字化转型生态大会暨银行业数字化营销白皮书发布
图片尺寸2000x1333
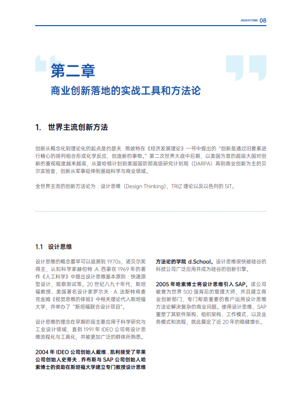
商业地产数字化白皮书(2023-2024)
图片尺寸720x1040
明略科技恩亿科martech范式变迁cdp商业价值白皮书pdf
图片尺寸1586x2244
【商业创新】中国企业商业创新白皮书-58页附下载
图片尺寸1280x1737
2023中国企业商业创新白皮书
图片尺寸595x808
北京大学汇丰商学院:2018中国保险中介市场生态白皮书
图片尺寸2480x3307
保利投顾研究院:2019-2020年房地产行业白皮书
图片尺寸1654x2339
帆软软件与360企业安全联合发布商业智能安全白皮书2018
图片尺寸2482x3508
中国硬科技产业投资发展白皮书(2017)
图片尺寸1654x2339
【二手9成新】中国茶商业白皮书 2022 /本书编委 本社
图片尺寸1600x2133
【二手9成新】2023 中国消费品牌增长力白皮书 /财经商业数据中心
图片尺寸1200x1600
【二手9成新】商业创新与发展规划白皮书(第1版)2023 /不详 不详
图片尺寸1200x1600
2016中国虚拟现实产业白皮书(全文)
图片尺寸2481x3508
《2020年中国商用显示产业发展白皮书》发布
图片尺寸852x1202
中国快闪店行业白皮书
图片尺寸1653x2338
【二手9成新】商业银行数据资产估值 白皮书 /中国光大银行 中国光大
图片尺寸1600x2133
群邑智库发布ott商业化白皮书品牌投放效果验证篇
图片尺寸643x907
100页|2023年商业地产发展白皮书(附下载)_生活_数字化_报告
图片尺寸1280x719