喷淋装置参数

性能参数表
图片尺寸2084x905
常用喷淋头的参数
图片尺寸719x431
消防喷头 zst-15消防洒水喷头 消防喷淋头68度下喷 上喷 水平边墙
图片尺寸826x1130
常用喷头参数表.doc
图片尺寸792x1120
落地式紧急喷淋装置
图片尺寸750x750
喷水器 洒水喷头喷头园林园林浇水喷头农用灌溉绿化喷淋头360度旋转
图片尺寸1500x2322
现货供应西斯贝尔wg7053f 复合式不锈钢紧急喷淋洗眼器 洗眼装置
图片尺寸800x970
厂家直供碱液喷淋塔pp喷淋塔废气净化塔工作原理
图片尺寸1760x1311
义诺304不锈钢复合式紧急喷淋洗眼器立式淋浴冲淋验厂洗眼机装置_不
图片尺寸1000x1000
自动喷水灭火系统之喷头
图片尺寸857x505
消防喷淋系统是一种消防灭火装置,是目前应用十分广泛的一种固定
图片尺寸600x500
废气喷淋塔及活性炭吸附箱常用型号参数表
图片尺寸520x904
贴牌定制wa101流水线往复式高雾化自动喷枪荣陈wa200
图片尺寸790x1098
消防末端试水标识牌喷淋系统装置标示牌前端排水标志牌提示牌贴纸
图片尺寸960x960
闭式泡沫水喷淋装置说明书
图片尺寸920x1302
安全淋浴洗眼器 联动翻盖 实验室紧急冲淋洗眼器喷淋 双防型厂家
图片尺寸948x1465
喷淋泵型号参数
图片尺寸764x650
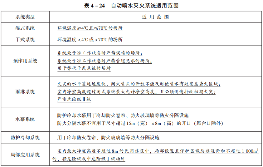
【消防工程师】自动喷水灭火系统的组成与适用范围
图片尺寸843x535
闭式泡沫水喷淋装置说明书
图片尺寸920x1302
便携式洗消喷淋器
图片尺寸945x945