回顾2020疫情展望2021

全球银行业2023年回顾与2024年展望欧元区篇
图片尺寸660x440
全球新冠疫情速览022021920
图片尺寸2102x1610
新冠肺炎疫情对全球贫困影响的最新估算回顾2020展望2021
图片尺寸1080x775
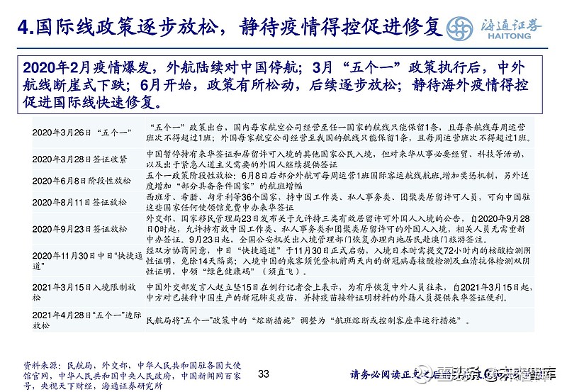
中美航空2021年中报回顾与下半年投资机会展望
图片尺寸800x553
2023财年回顾与展望运动鞋服企业当前所处环境如何
图片尺寸1080x584
焦佑钧释出最新展望时指出,今年各界认为景气不佳,主要是2021及2022年
图片尺寸1474x890
672023财年回顾与展望运动鞋服企业当前所处环境如何
图片尺寸1024x656
2023财年回顾与展望运动鞋服企业当前所处环境如何
图片尺寸700x498
2023财年回顾与展望运动鞋服企业当前所处环境如何
图片尺寸1080x422
有多名游泳运动员在2021年被查出兴奋剂曲美他嗪阳性却没有受到处罚
图片尺寸1080x608
《2024中国房地产市场展望》(写字楼篇)_租赁_需求_疫情
图片尺寸1080x361
统计区间:2020/1/1-2024/4/32020年上半年,市场主要围绕疫情相关行业
图片尺寸603x325
展望:2021年疫情对中国对外贸易的影响
图片尺寸547x536
2024年一季度中国房地产市场总结与趋势展望
图片尺寸719x278
统计区间:2020/1/1-2024/4/32020年上半年,市场主要围绕疫情相关行业
图片尺寸643x145
统计区间:2020/1/1-2024/4/32020年上半年,市场主要围绕疫情相关行业
图片尺寸624x280
量化选股策略介绍,回顾与展望什么是量化选股策略?
图片尺寸700x437
中美航空2021年中报回顾与下半年投资机会展望
图片尺寸800x553
统计区间:2020/1/1-2024/4/32020年上半年,市场主要围绕疫情相关行业
图片尺寸620x136
「招商银行|2021年展望②」全球经济:静待花开终有时
图片尺寸640x420