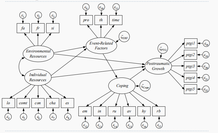
因子模型

image:图1 因子结构模型.jpg
图片尺寸505x429
3.2 双因子模型(bifactor model)
图片尺寸574x342
旧资料 - lisrel,amos等结构方程模型分析软件 - 经管之家(原人大经济
图片尺寸1316x741
2.构筑因子模型
图片尺寸640x315
效度分析2验证性因子分析详细步骤文字版
图片尺寸889x804
fmfamafrench三因子模型
图片尺寸3000x1555
股票多因子模型怎么选股什么是股票多因子模型
图片尺寸519x300
高维面板数据因子模型:理论,方法与应用
图片尺寸800x800
多因子策略模型
图片尺寸559x561
数模更新篇3因子分析模型
图片尺寸1209x738
数学建模--因子分析模型
图片尺寸1215x826
ff三因素模型报告ppt
图片尺寸1080x810
amos能否检验双因子bifactor模型
图片尺寸364x528
alpha系列——因子模型
图片尺寸436x418
因子投资的理论模型
图片尺寸654x261
因子分析与聚类法的复合模型在水环境评价和管理中的应用
图片尺寸539x463
不同权重和因子有机结合,在多因子模型选股中相辅相成:来源:九泰基金
图片尺寸750x591
例2 四题项单因子模型
图片尺寸722x439
图:多因子增强模型的构成南方中证500增强etf包含双重策略,核心策略是
图片尺寸827x556
amos二阶因子分析 - lisrel,amos等结构方程模型分析软件 - 经管之家
图片尺寸662x504