国内出发流程图

出口业务流程图
图片尺寸920x1302
出国境流程图
图片尺寸720x1280
2022年春节出行北京大兴机场国内出发流程图解
图片尺寸1080x995
国内出发流程图
图片尺寸550x412
员工外出流程图
图片尺寸920x1303
发货部出货工作流程图
图片尺寸690x1072
地产人事管理-出差流程图
图片尺寸920x1303
出发流程图.jpg
图片尺寸1600x1067
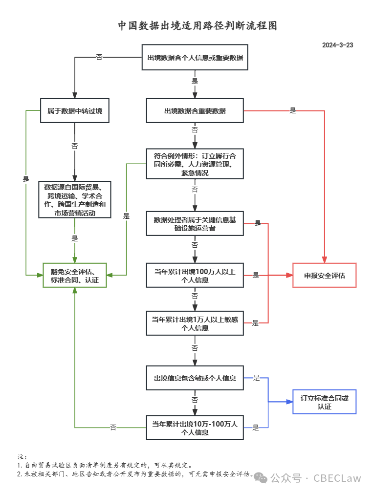
数据合规中国数据出境适用路径判断流程图
图片尺寸763x1009
水利局行政处罚流程图-界首市政府信息公开
图片尺寸565x800
物流中心進(出)貨作業流程圖_第1页
图片尺寸920x651
出货流程图
图片尺寸1110x685
出货流程图
图片尺寸757x965
出境流程图
图片尺寸670x483
北京首都机场t3航站楼国内出发流程图
图片尺寸600x629
空运出口流程
图片尺寸731x797
物流发运流程图
图片尺寸940x1200
防止返贫监测帮扶系统识别纳入流程图 ,中国共青城, 乡村振兴 , 防止
图片尺寸7680x4320
3.2 成品出库流程v1.
图片尺寸764x982
5.车辆进出管理流程图
图片尺寸1596x1118